0
LM2738
  • LM2738
  • LM2738
  • LM2738
  • LM2738
  • LM2738

LM2738

ACTIVE

550kHz/1.6MHz 1.5A Step-Down DC-DC Switching Regulator

Texas Instruments LM2738 Product Info

1 April 2026 0

Parameters

Rating

Catalog

Topology

Buck

Iout (max) (A)

1.5

Vin (max) (V)

20

Vin (min) (V)

3

Vout (max) (V)

18

Vout (min) (V)

0.8

Features

Enable, Light-load efficiency

Control mode

current mode

Operating temperature range (°C)

-40 to 125

Iq (typ) (A)

0.0019

Duty cycle (max) (%)

95

Package

HVSSOP (DGN)-8-14.7 mm² 3 x 4.9

Features

  • Space-Saving WSON and MSOP-PowerPAD Packages
  • 3-V to 20-V Input Voltage Range
  • 0.8-V to 18-V Output Voltage Range
  • 1.5-A Output Current
  • 550-kHz (LM2738Y) and 1.6-MHz (LM2738X) Switching Frequencies
  • 250-mΩ NMOS Switch
  • 400-nA Shutdown Current
  • 0.8-V, 2% Internal Voltage Reference
  • Internal Soft-Start
  • Current-Mode, PWM Operation
  • Thermal Shutdown
  • Space-Saving WSON and MSOP-PowerPAD Packages
  • 3-V to 20-V Input Voltage Range
  • 0.8-V to 18-V Output Voltage Range
  • 1.5-A Output Current
  • 550-kHz (LM2738Y) and 1.6-MHz (LM2738X) Switching Frequencies
  • 250-mΩ NMOS Switch
  • 400-nA Shutdown Current
  • 0.8-V, 2% Internal Voltage Reference
  • Internal Soft-Start
  • Current-Mode, PWM Operation
  • Thermal Shutdown

Description

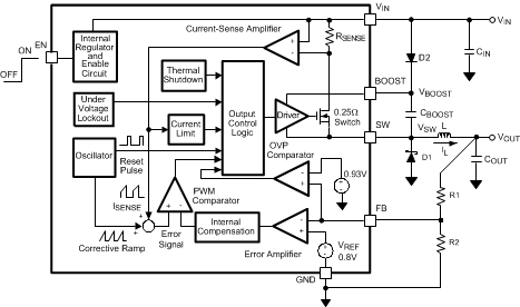
The LM2738 regulator is a monolithic, high-frequency, PWM step-down DC-DC converter in an 8-pin WSON or 8-pin MSOP-PowerPAD package. It provides all the active functions for local DC-DC conversion with fast transient response and accurate regulation in the smallest possible PCB area.

With a minimum of external components, the LM2738 is easy to use. The ability to drive 1.5-A loads with an internal 250-mΩ NMOS switch using state-of-the-art 0.5-µm BiCMOS technology results in the best power density available. Switching frequency is internally set to 550 kHz (LM2738Y) or 1.6 MHz (LM2738X), allowing the use of extremely small surface-mount inductors and chip capacitors. Even though the operating frequencies are very high, efficiencies up to 90% are easy to achieve. External enable is included, featuring an ultralow standby current of 400 nA. The LM2738 utilizes current-mode control and internal compensation to provide high-performance regulation over a wide range of operating conditions. Additional features include internal soft-start circuitry to reduce in-rush current, cycle-by-cycle current limit, thermal shutdown, and output over-voltage protection.

The LM2738 regulator is a monolithic, high-frequency, PWM step-down DC-DC converter in an 8-pin WSON or 8-pin MSOP-PowerPAD package. It provides all the active functions for local DC-DC conversion with fast transient response and accurate regulation in the smallest possible PCB area.

With a minimum of external components, the LM2738 is easy to use. The ability to drive 1.5-A loads with an internal 250-mΩ NMOS switch using state-of-the-art 0.5-µm BiCMOS technology results in the best power density available. Switching frequency is internally set to 550 kHz (LM2738Y) or 1.6 MHz (LM2738X), allowing the use of extremely small surface-mount inductors and chip capacitors. Even though the operating frequencies are very high, efficiencies up to 90% are easy to achieve. External enable is included, featuring an ultralow standby current of 400 nA. The LM2738 utilizes current-mode control and internal compensation to provide high-performance regulation over a wide range of operating conditions. Additional features include internal soft-start circuitry to reduce in-rush current, cycle-by-cycle current limit, thermal shutdown, and output over-voltage protection.

Subscribe to Welllinkchips !
Your Name
* Email
Submit a request