0
LM2735
  • LM2735
  • LM2735
  • LM2735
  • LM2735
  • LM2735
  • LM2735
  • LM2735

LM2735

ACTIVE

520kHz/1.6MHz space efficient boost and SEPIC DC-DC regulator

Texas Instruments LM2735 Product Info

1 April 2026 0

Parameters

Rating

Catalog

Topology

Boost

Vin (max) (V)

5.5

Vin (min) (V)

2.7

Vout (max) (V)

24

Vout (min) (V)

3

Switch current limit (typ) (A)

2.25

Features

Enable, Nonsynchronous rectification

Operating temperature range (°C)

-40 to 125

Iq (typ) (A)

0.007

Duty cycle (max) (%)

99

Package

HVSSOP (DGN)-8-14.7 mm² 3 x 4.9

Features

  • Input Voltage Range: 2.7 V to 5.5 V
  • Output Voltage Range: 3 V to 24 V
  • 2.1-A Switch Current Over Full Temperature Range
  • Current-Mode Control
  • Logic High Enable Pin
  • Ultra-Low Standby Current of 80 nA in Shutdown
  • 170-mΩ NMOS Switch
  • ±2% Feedback Voltage Accuracy
  • Ease-of-Use, Small Total Solution Size
    • Internal Soft Start
    • Internal Compensation
    • Two Switching Frequencies
    • 520 kHz (LM2735-Y)
    • 1.6 MHz (LM2735-X)
    • Uses Small Surface Mount Inductors and Chip Capacitors
    • Tiny SOT-23, WSON, and MSOP-PowerPAD™ Packages
  • Create a Custom Design Using the LM2735 With WEBENCH® Power Designer
  • Input Voltage Range: 2.7 V to 5.5 V
  • Output Voltage Range: 3 V to 24 V
  • 2.1-A Switch Current Over Full Temperature Range
  • Current-Mode Control
  • Logic High Enable Pin
  • Ultra-Low Standby Current of 80 nA in Shutdown
  • 170-mΩ NMOS Switch
  • ±2% Feedback Voltage Accuracy
  • Ease-of-Use, Small Total Solution Size
    • Internal Soft Start
    • Internal Compensation
    • Two Switching Frequencies
    • 520 kHz (LM2735-Y)
    • 1.6 MHz (LM2735-X)
    • Uses Small Surface Mount Inductors and Chip Capacitors
    • Tiny SOT-23, WSON, and MSOP-PowerPAD™ Packages
  • Create a Custom Design Using the LM2735 With WEBENCH® Power Designer

Description

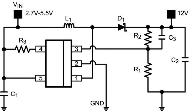
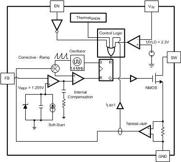
The LM2735 device is an easy-to-use, space-efficient 2.1-A low-side switch regulator, ideal for Boost and SEPIC DC/DC regulation. The device provides all the active functions to provide local DC-DC conversion with fast-transient response and accurate regulation in the smallest PCB area. Switching frequency is internally set to either 520 kHz or 1.6 MHz, allowing the use of extremely small surface mount inductor and chip capacitors, while providing efficiencies of up to 90%. Current-mode control and internal compensation provide ease-of-use, minimal component count, and high-performance regulation over a wide range of operating conditions. External shutdown features an ultra-low standby current of 80 nA, ideal for portable applications. Tiny SOT-23, WSON, and MSOP-PowerPAD packages provide space savings. Additional features include internal soft start, circuitry to reduce inrush current, pulse-by-pulse current limit, and thermal shutdown.

The LM2735 device is an easy-to-use, space-efficient 2.1-A low-side switch regulator, ideal for Boost and SEPIC DC/DC regulation. The device provides all the active functions to provide local DC-DC conversion with fast-transient response and accurate regulation in the smallest PCB area. Switching frequency is internally set to either 520 kHz or 1.6 MHz, allowing the use of extremely small surface mount inductor and chip capacitors, while providing efficiencies of up to 90%. Current-mode control and internal compensation provide ease-of-use, minimal component count, and high-performance regulation over a wide range of operating conditions. External shutdown features an ultra-low standby current of 80 nA, ideal for portable applications. Tiny SOT-23, WSON, and MSOP-PowerPAD packages provide space savings. Additional features include internal soft start, circuitry to reduce inrush current, pulse-by-pulse current limit, and thermal shutdown.

Subscribe to Welllinkchips !
Your Name
* Email
Submit a request