0
LM27313-Q1
  • LM27313-Q1
  • LM27313-Q1
  • LM27313-Q1
  • LM27313-Q1

LM27313-Q1

ACTIVE

1.6 MHz boost converter with 30V Internal FET switch in SOT-23, AEC-Q100 qualified

Texas Instruments LM27313-Q1 Product Info

1 April 2026 1

Parameters

Rating

Automotive

Topology

Boost

Vin (max) (V)

14

Vin (min) (V)

2.7

Vout (max) (V)

28

Vout (min) (V)

4

Switch current limit (typ) (A)

1.25

Features

Enable, Light-load efficiency, Nonsynchronous rectification

Operating temperature range (°C)

-40 to 125

Iq (typ) (A)

0.0021

Duty cycle (max) (%)

88

Package

SOT-23 (DBV)-5-8.12 mm² 2.9 x 2.8

Features

  • LM27313-Q1 is an Automotive-Grade Product
    that is AEC-Q100 Grade 1 Qualified (–40°C
    to +125°C Operating Junction Temperature)
  • 30-V DMOS FET Switch
  • 1.6-MHz Switching Frequency
  • Low RDS(ON) DMOS FET
  • Switch Current up to 800 mA
  • Wide Input Voltage Range (2.7 V to 14 V)
  • Low Shutdown Current (< 1 µA)
  • 5-Lead SOT-23 Package
  • Uses Tiny Capacitors and Inductors
  • Cycle-by-Cycle Current Limiting
  • Internally Compensated
  • LM27313-Q1 is an Automotive-Grade Product
    that is AEC-Q100 Grade 1 Qualified (–40°C
    to +125°C Operating Junction Temperature)
  • 30-V DMOS FET Switch
  • 1.6-MHz Switching Frequency
  • Low RDS(ON) DMOS FET
  • Switch Current up to 800 mA
  • Wide Input Voltage Range (2.7 V to 14 V)
  • Low Shutdown Current (< 1 µA)
  • 5-Lead SOT-23 Package
  • Uses Tiny Capacitors and Inductors
  • Cycle-by-Cycle Current Limiting
  • Internally Compensated

Description

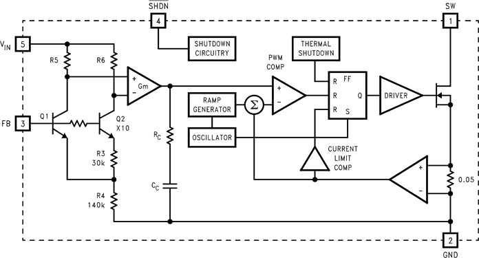
The LM27313/-Q1 switching regulator is a current-mode boost converter with a fixed operating frequency of 1.6 MHz.

The use of the SOT-23 package, made possible by the minimal losses of the 800-mA switch, and the small inductors and capacitors result in extremely high power density. The 30-V internal switch makes these solutions perfect for boosting to voltages of 5 V to 28 V.

This device has a logic-level shutdown pin that can be used to reduce quiescent current and extend battery life.

Protection is provided through cycle-by-cycle current limiting and thermal shutdown. Internal compensation simplifies design and reduces component count.

The LM27313/-Q1 switching regulator is a current-mode boost converter with a fixed operating frequency of 1.6 MHz.

The use of the SOT-23 package, made possible by the minimal losses of the 800-mA switch, and the small inductors and capacitors result in extremely high power density. The 30-V internal switch makes these solutions perfect for boosting to voltages of 5 V to 28 V.

This device has a logic-level shutdown pin that can be used to reduce quiescent current and extend battery life.

Protection is provided through cycle-by-cycle current limiting and thermal shutdown. Internal compensation simplifies design and reduces component count.

Subscribe to Welllinkchips !
Your Name
* Email
Submit a request