0
LM2694
  • LM2694
  • LM2694
  • LM2694
  • LM2694
  • LM2694

LM2694

ACTIVE

30V, 600 mA Step Down Switching Regulator

Texas Instruments LM2694 Product Info

1 April 2026 1

Parameters

Rating

Catalog

Topology

Buck

Iout (max) (A)

0.6

Vin (max) (V)

30

Vin (min) (V)

8

Vout (max) (V)

24

Vout (min) (V)

2.5

Features

Enable, Over Current Protection

Control mode

Constant on-time (COT)

Operating temperature range (°C)

-40 to 125

Iq (typ) (A)

0.0017

Duty cycle (max) (%)

93

Package

TSSOP (PW)-14-32 mm² 5 x 6.4

Features

  • Integrated N-Channel Buck Switch
  • Integrated Start-Up Regulator
  • Input Voltage Range: 8V to 30V
  • No Loop Compensation Required
  • Ultra-Fast Transient Response
  • Operating Frequency Remains Constant with Load Current and Input Voltage Variations
  • Maximum Duty Cycle Limited During Start-Up
  • Adjustable Output Voltage
  • Valley Current Limit At 0.6A
  • Maximum Switching Frequency: 1 MHz
  • Precision Internal Reference
  • Low Bias Current
  • Highly Efficient Operation
  • Thermal Shutdown

All trademarks are the property of their respective owners.

  • Integrated N-Channel Buck Switch
  • Integrated Start-Up Regulator
  • Input Voltage Range: 8V to 30V
  • No Loop Compensation Required
  • Ultra-Fast Transient Response
  • Operating Frequency Remains Constant with Load Current and Input Voltage Variations
  • Maximum Duty Cycle Limited During Start-Up
  • Adjustable Output Voltage
  • Valley Current Limit At 0.6A
  • Maximum Switching Frequency: 1 MHz
  • Precision Internal Reference
  • Low Bias Current
  • Highly Efficient Operation
  • Thermal Shutdown

All trademarks are the property of their respective owners.

Description

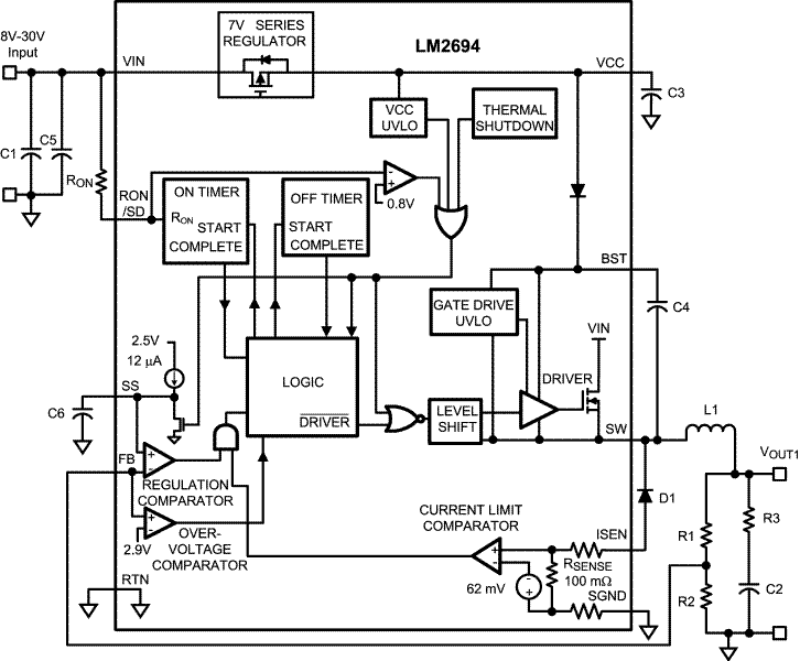
The LM2694 Step Down Switching Regulator features all of the functions needed to implement a low cost, efficient, buck bias regulator capable of supplying 0.6A to the load. This buck regulator contains an N-Channel Buck Switch, and is available in the 3 x 3 thermally enhanced WSON-10 package and a TSSOP-14 package. The feedback regulation scheme requires no loop compensation, results in fast load transient response, and simplifies circuit implementation. The operating frequency remains constant with line and load variations due to the inverse relationship between the input voltage and the on-time. The valley current limit results in a smooth transition from constant voltage to constant current mode when current limit is detected, reducing the frequency and output voltage, without the use of foldback. Additional features include: VCC under-voltage lockout, thermal shutdown, gate drive under-voltage lockout, and maximum duty cycle limiter.

The LM2694 Step Down Switching Regulator features all of the functions needed to implement a low cost, efficient, buck bias regulator capable of supplying 0.6A to the load. This buck regulator contains an N-Channel Buck Switch, and is available in the 3 x 3 thermally enhanced WSON-10 package and a TSSOP-14 package. The feedback regulation scheme requires no loop compensation, results in fast load transient response, and simplifies circuit implementation. The operating frequency remains constant with line and load variations due to the inverse relationship between the input voltage and the on-time. The valley current limit results in a smooth transition from constant voltage to constant current mode when current limit is detected, reducing the frequency and output voltage, without the use of foldback. Additional features include: VCC under-voltage lockout, thermal shutdown, gate drive under-voltage lockout, and maximum duty cycle limiter.

Subscribe to Welllinkchips !
Your Name
* Email
Submit a request