0
LM2671
  • LM2671
  • LM2671
  • LM2671
  • LM2671
  • LM2671
  • LM2671

LM2671

ACTIVE

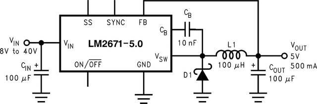
8V to 40V, 500mA SIMPLE SWITCHER® buck converter with 5 external components

Texas Instruments LM2671 Product Info

1 April 2026 0

Parameters

Rating

Catalog

Topology

Buck

Iout (max) (A)

0.5

Vin (max) (V)

40

Vin (min) (V)

6.5

Vout (max) (V)

37

Vout (min) (V)

1.23

Features

Enable, Overcurrent protection

Control mode

Voltage mode

Operating temperature range (°C)

-40 to 125

Iq (typ) (A)

0.0025

Duty cycle (max) (%)

95

Package

PDIP (P)-8-92.5083 mm² 9.81 x 9.43

Features

  • Efficiency up to 96%
  • Available in 8-Pin SOIC, PDIP, and WSON
    Packages
  • Simple and Easy to Design With
  • Requires Only 5 External Components
  • Uses Readily Available Standard Inductors
  • 3.3-V, 5-V, 12-V, and Adjustable Output Versions
  • Adjustable Version Output Voltage Range: 1.21 V
    to 37 V
  • ±1.5% Maximum Output Voltage Tolerance Over
    Line and Load Conditions
  • Ensured 500-mA Output Load Current
  • 0.25-Ω DMOS Output Switch
  • Wide Input Voltage Range: 8 V to 40 V
  • 260-kHz Fixed Frequency Internal Oscillator
  • TTL Shutdown Capability, Low Power Standby
    Mode
  • Soft-Start and Frequency Synchronization
  • Thermal Shutdown and Current-Limit Protection
  • Efficiency up to 96%
  • Available in 8-Pin SOIC, PDIP, and WSON
    Packages
  • Simple and Easy to Design With
  • Requires Only 5 External Components
  • Uses Readily Available Standard Inductors
  • 3.3-V, 5-V, 12-V, and Adjustable Output Versions
  • Adjustable Version Output Voltage Range: 1.21 V
    to 37 V
  • ±1.5% Maximum Output Voltage Tolerance Over
    Line and Load Conditions
  • Ensured 500-mA Output Load Current
  • 0.25-Ω DMOS Output Switch
  • Wide Input Voltage Range: 8 V to 40 V
  • 260-kHz Fixed Frequency Internal Oscillator
  • TTL Shutdown Capability, Low Power Standby
    Mode
  • Soft-Start and Frequency Synchronization
  • Thermal Shutdown and Current-Limit Protection

Description

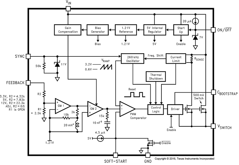
The LM2671 series of regulators are monolithic integrated circuits built with a LMDMOS process. These regulators provide all the active functions for a step-down (buck) switching regulator, capable of driving a 500-mA load current with excellent line and load regulation. These devices are available in fixed output voltages of 3.3 V, 5 V, 12 V, and an adjustable output version.

Requiring a minimum number of external components, these regulators are simple to use and include patented internal frequency compensation, fixed frequency oscillator, external shutdown, soft start, and frequency synchronization.

The LM2671 series operates at a switching frequency of 260 kHz, thus allowing smaller sized filter components than what is required with lower frequency switching regulators. Because of its very high efficiency (> 90%), the copper traces on the printed-circuit board are the only heat sinking required.

A family of standard inductors for use with the LM2671 are available from several different manufacturers. This feature greatly simplifies the design of switch-mode power supplies using these advanced ICs. Also included in the data sheet are selector guides for diodes and capacitors designed to work in switch-mode power supplies.

Other features include a ensured ±1.5% tolerance on output voltage within specified input voltages and output load conditions, and ±10% on the oscillator frequency. External shutdown is included, featuring typically 50-µA standby current. The output switch includes current limiting, as well as thermal shutdown for full protection under fault conditions.

The LM2671 series of regulators are monolithic integrated circuits built with a LMDMOS process. These regulators provide all the active functions for a step-down (buck) switching regulator, capable of driving a 500-mA load current with excellent line and load regulation. These devices are available in fixed output voltages of 3.3 V, 5 V, 12 V, and an adjustable output version.

Requiring a minimum number of external components, these regulators are simple to use and include patented internal frequency compensation, fixed frequency oscillator, external shutdown, soft start, and frequency synchronization.

The LM2671 series operates at a switching frequency of 260 kHz, thus allowing smaller sized filter components than what is required with lower frequency switching regulators. Because of its very high efficiency (> 90%), the copper traces on the printed-circuit board are the only heat sinking required.

A family of standard inductors for use with the LM2671 are available from several different manufacturers. This feature greatly simplifies the design of switch-mode power supplies using these advanced ICs. Also included in the data sheet are selector guides for diodes and capacitors designed to work in switch-mode power supplies.

Other features include a ensured ±1.5% tolerance on output voltage within specified input voltages and output load conditions, and ±10% on the oscillator frequency. External shutdown is included, featuring typically 50-µA standby current. The output switch includes current limiting, as well as thermal shutdown for full protection under fault conditions.

Subscribe to Welllinkchips !
Your Name
* Email
Submit a request