0
LM2621
  • LM2621
  • LM2621
  • LM2621

LM2621

ACTIVE

1.2V to 14V input voltage, 1A load current, step-up DC-DC

Texas Instruments LM2621 Product Info

1 April 2026 1

Parameters

Rating

Catalog

Topology

Boost

Vin (max) (V)

14

Vin (min) (V)

1.2

Vout (max) (V)

14

Vout (min) (V)

1.24

Switch current limit (typ) (A)

2.85

Features

Enable, Nonsynchronous rectification

Operating temperature range (°C)

-40 to 85

Iq (typ) (A)

0.00008

Duty cycle (max) (%)

80

Package

VSSOP (DGK)-8-14.7 mm² 3 x 4.9

Features

  • Small VSSOP8 Package (Half the Footprint of
    Standard 8-Pin SOIC Package)
  • 1.09-mm Package Height
  • Up to 2-MHz Switching Frequency
  • 1.2-V to 14-V Input Voltage
  • 1.24-V to 14-V Adjustable Output Voltage
  • Up to 1A Load Current
  • 0.17-Ω Internal MOSFET
  • Up to 90% Regulator Efficiency
  • 80-µA Typical Operating Current
  • < 2.5-µA Specified Supply Current In Shutdown
  • Small VSSOP8 Package (Half the Footprint of
    Standard 8-Pin SOIC Package)
  • 1.09-mm Package Height
  • Up to 2-MHz Switching Frequency
  • 1.2-V to 14-V Input Voltage
  • 1.24-V to 14-V Adjustable Output Voltage
  • Up to 1A Load Current
  • 0.17-Ω Internal MOSFET
  • Up to 90% Regulator Efficiency
  • 80-µA Typical Operating Current
  • < 2.5-µA Specified Supply Current In Shutdown

Description

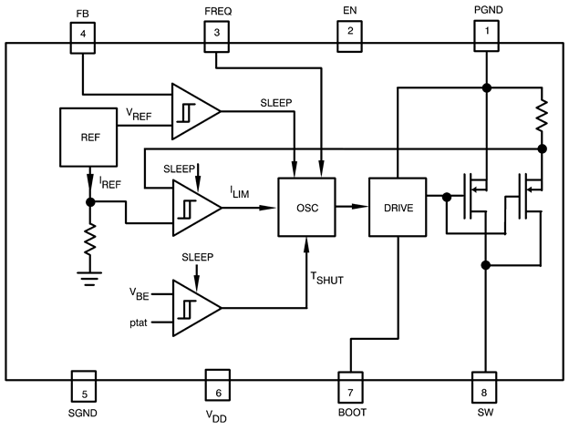
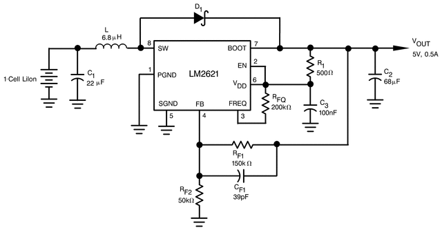
The LM2621 is a high efficiency, step-up DC-DC switching regulator for battery-powered and low input voltage systems. It accepts an input voltage between 1.2 V and 14 V and converts it into a regulated output voltage. The output voltage can be adjusted between 1.24 V and 14 V. It has an internal 0.17-Ω N-Channel MOSFET power switch. Efficiencies up to 90% are achievable using the LM2621.

The high switching frequency (adjustable up to 2 MHz) of the LM2621 allows for tiny surface mount inductors and capacitors. Because of the unique constant-duty-cycle gated oscillator topology very high efficiencies are realized over a wide load range. The supply current is reduced to 80 µA because of the BiCMOS process technology. In the shutdown mode, the supply current is less than 2.5 µA.

The LM2621 is available in a VSSOP-8 package. This package uses half the board area of a standard 8-pin SOIC and has a height of just 1.09 mm.

The LM2621 is a high efficiency, step-up DC-DC switching regulator for battery-powered and low input voltage systems. It accepts an input voltage between 1.2 V and 14 V and converts it into a regulated output voltage. The output voltage can be adjusted between 1.24 V and 14 V. It has an internal 0.17-Ω N-Channel MOSFET power switch. Efficiencies up to 90% are achievable using the LM2621.

The high switching frequency (adjustable up to 2 MHz) of the LM2621 allows for tiny surface mount inductors and capacitors. Because of the unique constant-duty-cycle gated oscillator topology very high efficiencies are realized over a wide load range. The supply current is reduced to 80 µA because of the BiCMOS process technology. In the shutdown mode, the supply current is less than 2.5 µA.

The LM2621 is available in a VSSOP-8 package. This package uses half the board area of a standard 8-pin SOIC and has a height of just 1.09 mm.

Subscribe to Welllinkchips !
Your Name
* Email
Submit a request