0
ADC12130
  • ADC12130
  • ADC12130
  • ADC12130

ADC12130

ACTIVE

Self-calibrating 12-bit plus sign serial I/O A/D converter with 2-channel MUX and sample/hold Key Specifications Key Specifications

Texas Instruments ADC12130 Product Info

1 April 2026 1

Parameters

Resolution (Bits)

12

Sample rate (max) (ksps)

114

Number of input channels

2

Interface type

Microwire (Serial I/O), SPI

Architecture

SAR

Input type

Differential, Pseudo-Differential, Single-ended

Multichannel configuration

Multiplexed

Rating

Catalog

Reference mode

External

Input voltage range (max) (V)

5.5

Input voltage range (min) (V)

0

Operating temperature range (°C)

-40 to 85

Power consumption (typ) (mW)

22.5

Analog supply voltage (min) (V)

3

Analog supply voltage (max) (V)

5.5

Digital supply (min) (V)

3

Digital supply (max) (V)

5.5

Package

SOIC (DW)-16-106.09 mm² 10.3 x 10.3

Features

  • Serial I/O (MICROWIRE, SPI and QSPI Compatible)
  • Power Down Mode
  • Programmable Acquisition Time
  • Variable Digital Output Word Length and Format
  • No Zero or Full Scale Adjustment Required
  • 0V to 5V Analog Input Range with Single 5V Power Supply

Key Specifications

  • Resolution 12-bit plus sign
  • 12-Bit plus sign conversion time 8.8 μs (max)
  • 12-Bit plus sign throughput time 14 μs (max)
  • Integral Linearity Error ±2 LSB (max)
  • Single Supply 3.3V or 5V ±10%
  • Power Consumption
    • +3.3V 15 mW (max)
    • +3.3V power down 40 μW (typ)
    • +5V 33 mW (max)
    • +5V power down 100 μW (typ)

All trademarks are the property of their respective owners.

  • Serial I/O (MICROWIRE, SPI and QSPI Compatible)
  • Power Down Mode
  • Programmable Acquisition Time
  • Variable Digital Output Word Length and Format
  • No Zero or Full Scale Adjustment Required
  • 0V to 5V Analog Input Range with Single 5V Power Supply

Key Specifications

  • Resolution 12-bit plus sign
  • 12-Bit plus sign conversion time 8.8 μs (max)
  • 12-Bit plus sign throughput time 14 μs (max)
  • Integral Linearity Error ±2 LSB (max)
  • Single Supply 3.3V or 5V ±10%
  • Power Consumption
    • +3.3V 15 mW (max)
    • +3.3V power down 40 μW (typ)
    • +5V 33 mW (max)
    • +5V power down 100 μW (typ)

All trademarks are the property of their respective owners.

Description

NOTE: Some device/package combinations are obsolete and are described and shown here for reference only. See our web site for product availability.

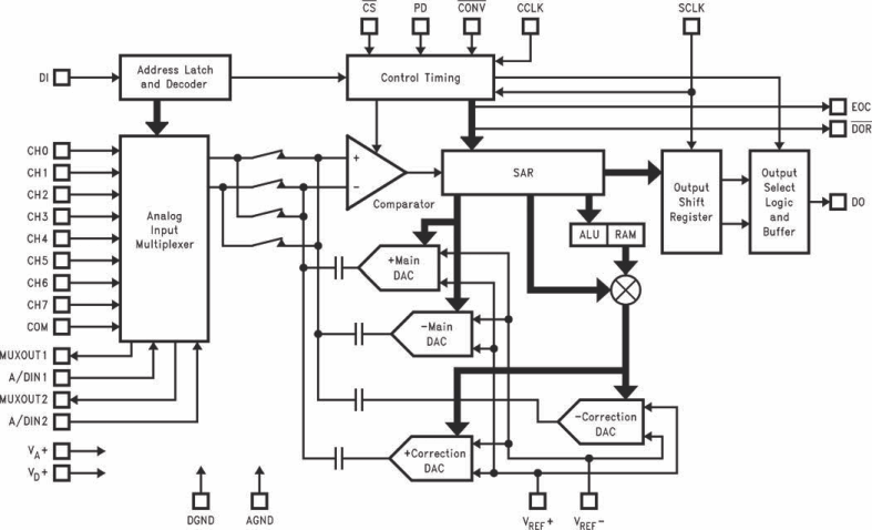
The ADC12130, ADC12132 and ADC12138 are 12-bit plus sign successive approximation Analog-to-Digital converters with serial I/O and configurable input multiplexer. The ADC12132 and ADC12138 have a 2 and an 8 channel multiplexer, respectively. The differential multiplexer outputs and ADC inputs are available on the MUXOUT1, MUXOUT2, A/DIN1 and A/DIN2 pins. The ADC12130 has a two channel multiplexer with the multiplexer outputs and ADC inputs internally connected. The ADC12130 family is tested and specified with a 5 MHz clock. On request, these ADCs go through a self calibration process that adjusts linearity, zero and full-scale errors to typically less than ±1 LSB each.

The analog inputs can be configured to operate in various combinations of single-ended, differential, or pseudo-differential modes. A fully differential unipolar analog input range (0V to +5V) can be accommodated with a single +5V supply. In the differential modes, valid outputs are obtained even when the negative inputs are greater than the positive because of the 12-bit plus sign output data format.

The serial I/O is configured to comply with NSC MICROWIRE. For voltage references, see the LM4040, LM4050 or LM4041.

NOTE: Some device/package combinations are obsolete and are described and shown here for reference only. See our web site for product availability.

The ADC12130, ADC12132 and ADC12138 are 12-bit plus sign successive approximation Analog-to-Digital converters with serial I/O and configurable input multiplexer. The ADC12132 and ADC12138 have a 2 and an 8 channel multiplexer, respectively. The differential multiplexer outputs and ADC inputs are available on the MUXOUT1, MUXOUT2, A/DIN1 and A/DIN2 pins. The ADC12130 has a two channel multiplexer with the multiplexer outputs and ADC inputs internally connected. The ADC12130 family is tested and specified with a 5 MHz clock. On request, these ADCs go through a self calibration process that adjusts linearity, zero and full-scale errors to typically less than ±1 LSB each.

The analog inputs can be configured to operate in various combinations of single-ended, differential, or pseudo-differential modes. A fully differential unipolar analog input range (0V to +5V) can be accommodated with a single +5V supply. In the differential modes, valid outputs are obtained even when the negative inputs are greater than the positive because of the 12-bit plus sign output data format.

The serial I/O is configured to comply with NSC MICROWIRE. For voltage references, see the LM4040, LM4050 or LM4041.

Subscribe to Welllinkchips !
Your Name
* Email
Submit a request