0
ADS7250
  • ADS7250
  • ADS7250

ADS7250

ACTIVE

SAR ADC, Dual, 750 kSPS, 12 Bit, Simultaneous Sampling

Texas Instruments ADS7250 Product Info

1 April 2026 0

Parameters

Resolution (Bits)

12

Sample rate (max) (ksps)

750

Number of input channels

2

Interface type

SPI

Architecture

SAR

Input type

Pseudo-Differential

Multichannel configuration

Simultaneous Sampling

Rating

Catalog

Reference mode

External

Input voltage range (max) (V)

5.5

Input voltage range (min) (V)

0

Features

Small Size

Operating temperature range (°C)

-40 to 125

Power consumption (typ) (mW)

40

Analog supply voltage (min) (V)

4.5

Analog supply voltage (max) (V)

5.5

SNR (dB)

73

Digital supply (min) (V)

1.65

Digital supply (max) (V)

5.5

Package

WQFN (RTE)-16-9 mm² 3 x 3

Features

  • 16-, 14-, and 12-Bit Pin-Compatible Family
  • Simultaneously Samples Two Channels
  • Pseudo-Differential Analog Inputs
  • Fast Throughput: 750 kSPS
  • Excellent DC Performance:
    • Linearity:
      • ADS8350:
        16-Bit NMC DNL, ±2.5 LSB, Max INL
      • ADS7850:
        14-Bit NMC DNL, ±1.5 LSB, Max INL
      • ADS7250:
        12-Bit NMC DNL, ±1 LSB, Max INL
  • Excellent AC Performance:
    • ADS8350: 85-dB SNR, –96-dB THD
    • ADS7850: 81-dB SNR, –90-dB THD
    • ADS7250: 73-dB SNR, –88-dB THD
  • Simple Serial Interface
  • Fully-Specified Over Extended Industrial Temperature Range: –40°C to 125°C
  • Small Footprint: WQFN-16 (3 mm × 3 mm)
  • 16-, 14-, and 12-Bit Pin-Compatible Family
  • Simultaneously Samples Two Channels
  • Pseudo-Differential Analog Inputs
  • Fast Throughput: 750 kSPS
  • Excellent DC Performance:
    • Linearity:
      • ADS8350:
        16-Bit NMC DNL, ±2.5 LSB, Max INL
      • ADS7850:
        14-Bit NMC DNL, ±1.5 LSB, Max INL
      • ADS7250:
        12-Bit NMC DNL, ±1 LSB, Max INL
  • Excellent AC Performance:
    • ADS8350: 85-dB SNR, –96-dB THD
    • ADS7850: 81-dB SNR, –90-dB THD
    • ADS7250: 73-dB SNR, –88-dB THD
  • Simple Serial Interface
  • Fully-Specified Over Extended Industrial Temperature Range: –40°C to 125°C
  • Small Footprint: WQFN-16 (3 mm × 3 mm)

Description

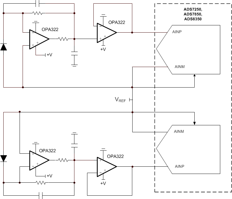
The ADS8350, ADS7850, and ADS7250 devices belong to a family of pin-compatible, dual, high-speed, simultaneous-sampling, analog-to-digital converters (ADCs) that support pseudo-differential analog inputs. All devices support a simple serial interface that can operate over a wide power-supply range, enabling easy communication with a large variety of host controllers.

All devices are fully specified over the extended industrial temperature range (–40°C to 125°C) and are available in a pin-compatible, WQFN-16 (3 mm × 3 mm) package.





The ADS8350, ADS7850, and ADS7250 devices belong to a family of pin-compatible, dual, high-speed, simultaneous-sampling, analog-to-digital converters (ADCs) that support pseudo-differential analog inputs. All devices support a simple serial interface that can operate over a wide power-supply range, enabling easy communication with a large variety of host controllers.

All devices are fully specified over the extended industrial temperature range (–40°C to 125°C) and are available in a pin-compatible, WQFN-16 (3 mm × 3 mm) package.





Subscribe to Welllinkchips !
Your Name
* Email
Submit a request