0
LM2596
  • LM2596
  • LM2596
  • LM2596
  • LM2596
  • LM2596
  • LM2596
  • LM2596

LM2596

ACTIVE

SIMPLE SWITCHER® 4.5V to 40V, 3A Low Component Count Step-Down Regulator

Texas Instruments LM2596 Product Info

1 April 2026 1

Parameters

Rating

Catalog

Topology

Buck

Iout (max) (A)

3

Vin (max) (V)

40

Vin (min) (V)

4.5

Vout (max) (V)

37

Vout (min) (V)

3.3

Features

Enable, Over Current Protection

Control mode

Voltage mode

Operating temperature range (°C)

-40 to 125

Iq (typ) (A)

0.005

Duty cycle (max) (%)

100

Package

TO-220 (NDH)-5-86.0552 mm² 10.16 x 8.47

Features

  • New product available:
  • For faster time to market:
  • 3.3-V, 5-V, 12-V, and adjustable output versions
  • Adjustable version output voltage range: 1.2-V to 37-V ±4% maximum over line and load conditions
  • Available in TO-220 and TO-263 packages
  • 3-A output load current
  • Input voltage range up to 40 V
  • Requires only four external components
  • Excellent line and load regulation specifications
  • 150-kHz fixed-frequency internal oscillator
  • TTL shutdown capability
  • Low power standby mode, I Q, typically 80 µA
  • High efficiency
  • Uses readily available standard inductors
  • Thermal shutdown and current-limit protection
  • Create a custom design using the LM2596 with the WEBENCH Power Designer
  • New product available:
  • For faster time to market:
  • 3.3-V, 5-V, 12-V, and adjustable output versions
  • Adjustable version output voltage range: 1.2-V to 37-V ±4% maximum over line and load conditions
  • Available in TO-220 and TO-263 packages
  • 3-A output load current
  • Input voltage range up to 40 V
  • Requires only four external components
  • Excellent line and load regulation specifications
  • 150-kHz fixed-frequency internal oscillator
  • TTL shutdown capability
  • Low power standby mode, I Q, typically 80 µA
  • High efficiency
  • Uses readily available standard inductors
  • Thermal shutdown and current-limit protection
  • Create a custom design using the LM2596 with the WEBENCH Power Designer

Description

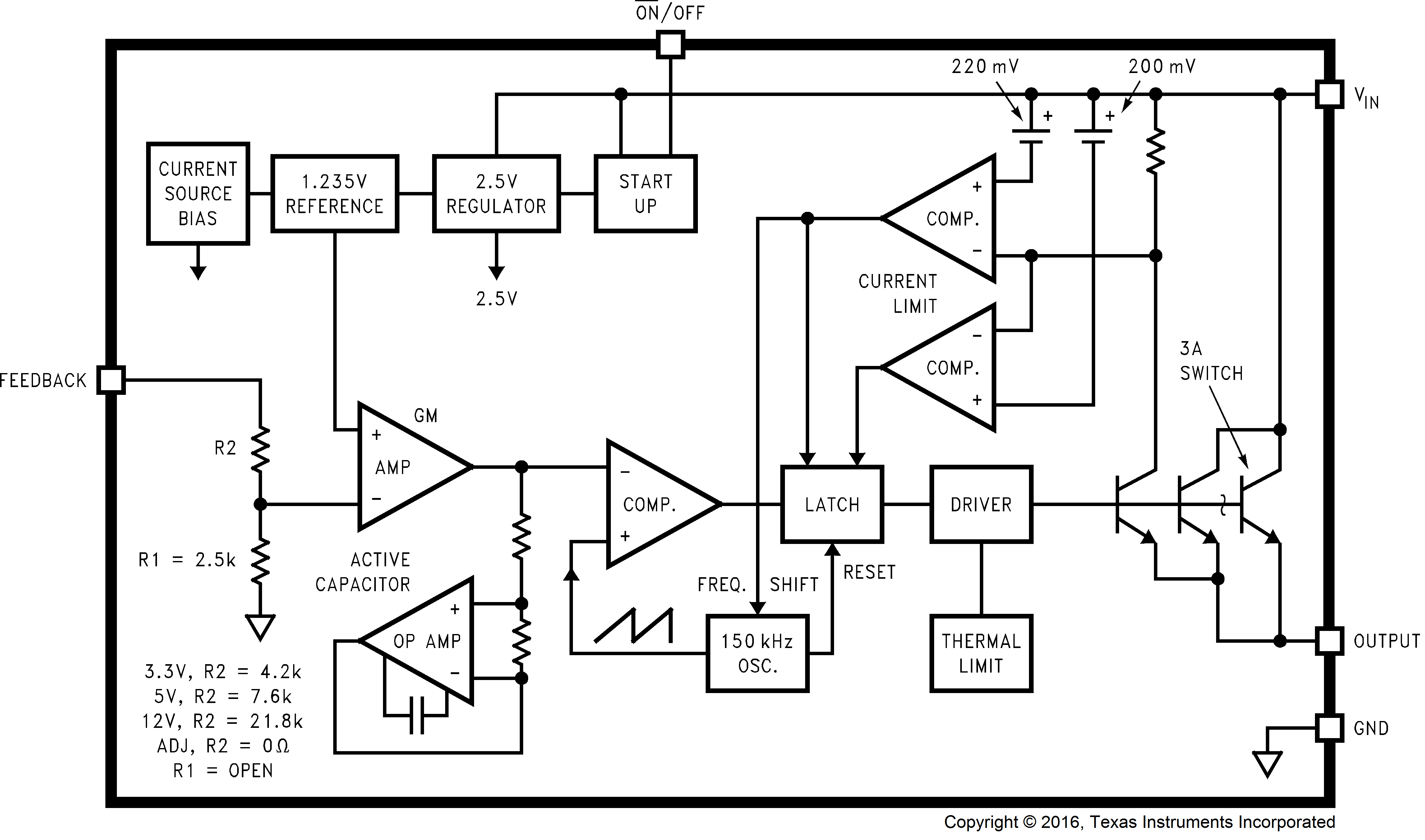
The LM2596 series of regulators are monolithic integrated circuits that provide all the active functions for a step-down (buck) switching regulator, capable of driving a 3-A load with excellent line and load regulation. These devices are available in fixed output voltages of 3.3 V, 5 V, 12 V, and an adjustable output version.

Requiring a minimum number of external components, these regulators are simple to use and include internal frequency compensation, and a fixed-frequency oscillator.

The LM2596 series operates at a switching frequency of 150 kHz, thus allowing smaller sized filter components than what can be required with lower frequency switching regulators. Available in a standard 5-pin TO-220 package with several different lead bend options, and a 5-pin TO-263 surface mount package.

A standard series of inductors are available from several different manufacturers optimized for use with the LM2596 series. This feature greatly simplifies the design of switch-mode power supplies.

Other features include a ±4% tolerance on output voltage under specified input voltage and output load conditions, and ±15% on the oscillator frequency. External shutdown is included, featuring typically 80 µA standby current. Self-protection features include a two stage frequency reducing current limit for the output switch and an overtemperature shutdown for complete protection under fault conditions.

The LM2596 series of regulators are monolithic integrated circuits that provide all the active functions for a step-down (buck) switching regulator, capable of driving a 3-A load with excellent line and load regulation. These devices are available in fixed output voltages of 3.3 V, 5 V, 12 V, and an adjustable output version.

Requiring a minimum number of external components, these regulators are simple to use and include internal frequency compensation, and a fixed-frequency oscillator.

The LM2596 series operates at a switching frequency of 150 kHz, thus allowing smaller sized filter components than what can be required with lower frequency switching regulators. Available in a standard 5-pin TO-220 package with several different lead bend options, and a 5-pin TO-263 surface mount package.

A standard series of inductors are available from several different manufacturers optimized for use with the LM2596 series. This feature greatly simplifies the design of switch-mode power supplies.

Other features include a ±4% tolerance on output voltage under specified input voltage and output load conditions, and ±15% on the oscillator frequency. External shutdown is included, featuring typically 80 µA standby current. Self-protection features include a two stage frequency reducing current limit for the output switch and an overtemperature shutdown for complete protection under fault conditions.

Subscribe to Welllinkchips !
Your Name
* Email
Submit a request