0
LM25575
  • LM25575
  • LM25575
  • LM25575
  • LM25575

LM25575

ACTIVE

6V to 42V, 1.5A Step-Down DC/DC Switching Regulator

Texas Instruments LM25575 Product Info

1 April 2026 0

Parameters

Rating

Catalog

Topology

Buck

Iout (max) (A)

1.5

Vin (max) (V)

42

Vin (min) (V)

6

Vout (max) (V)

40

Vout (min) (V)

1.23

Features

Frequency synchronization, Overcurrent protection

Control mode

current mode

Operating temperature range (°C)

-40 to 125

Iq (typ) (A)

0.001

Duty cycle (max) (%)

95

Package

HTSSOP (PWP)-16-32 mm² 5 x 6.4

Features

  • Integrated 42-V, 330-mΩ N-Channel MOSFET
  • Ultra-Wide Input Voltage Range From 6 V to 42 V
  • Adjustable Output Voltage as Low as 1.225 V
  • 1.5% Feedback Reference Accuracy
  • Operating Frequency Adjustable Between 50 kHz and 1 MHz With Single Resistor
  • Master or Slave Frequency Synchronization
  • Adjustable Soft-Start
  • Emulated Current Mode Control Architecture
  • Wide Bandwidth Error Amplifier
  • Built-In Protection
  • HTSSOP-16EP (Exposed Pad)
  • Create a Custom Design Using the LM25575 With the WEBENCH® Power Designer
  • Integrated 42-V, 330-mΩ N-Channel MOSFET
  • Ultra-Wide Input Voltage Range From 6 V to 42 V
  • Adjustable Output Voltage as Low as 1.225 V
  • 1.5% Feedback Reference Accuracy
  • Operating Frequency Adjustable Between 50 kHz and 1 MHz With Single Resistor
  • Master or Slave Frequency Synchronization
  • Adjustable Soft-Start
  • Emulated Current Mode Control Architecture
  • Wide Bandwidth Error Amplifier
  • Built-In Protection
  • HTSSOP-16EP (Exposed Pad)
  • Create a Custom Design Using the LM25575 With the WEBENCH® Power Designer

Description

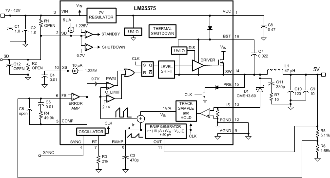
The LM25575 is an easy to use buck regulator which allows design engineers to design and optimize a robust power supply using a minimum set of components. Operating with an input voltage range of 6 V to 42 V, the LM25575 delivers 1.5-A of continuous output current with an integrated 330-mΩ N-Channel MOSFET. The regulator utilizes an Emulated Current Mode architecture which provides inherent line regulation, tight load transient response, and ease of loop compensation without the usual limitation of low-duty cycles associated with current mode regulators. The operating frequency is adjustable from 50-kHz to 1-MHz to allow optimization of size and efficiency. To reduce EMI, a frequency synchronization pin allows multiple IC’s from the LM(2)557x family to self-synchronize or to synchronize to an external clock. The LM25575 ensures robustness with cycle-by-cycle current limit, short-circuit protection, thermal shut-down, and remote shut-down. The device is available in a power enhanced HTSSOP-16 package featuring an exposed die attach pad for thermal dissipation. The LM25575 is supported by the full suite of WEBENCH® On-Line design tools.

The LM25575 is an easy to use buck regulator which allows design engineers to design and optimize a robust power supply using a minimum set of components. Operating with an input voltage range of 6 V to 42 V, the LM25575 delivers 1.5-A of continuous output current with an integrated 330-mΩ N-Channel MOSFET. The regulator utilizes an Emulated Current Mode architecture which provides inherent line regulation, tight load transient response, and ease of loop compensation without the usual limitation of low-duty cycles associated with current mode regulators. The operating frequency is adjustable from 50-kHz to 1-MHz to allow optimization of size and efficiency. To reduce EMI, a frequency synchronization pin allows multiple IC’s from the LM(2)557x family to self-synchronize or to synchronize to an external clock. The LM25575 ensures robustness with cycle-by-cycle current limit, short-circuit protection, thermal shut-down, and remote shut-down. The device is available in a power enhanced HTSSOP-16 package featuring an exposed die attach pad for thermal dissipation. The LM25575 is supported by the full suite of WEBENCH® On-Line design tools.

Subscribe to Welllinkchips !
Your Name
* Email
Submit a request