0
LM25085-Q1
  • LM25085-Q1
  • LM25085-Q1
  • LM25085-Q1
  • LM25085-Q1

LM25085-Q1

ACTIVE

Automotive Grade 4.5-42V Wide Vin, Constant On-Time Non-Synchronous PFET Buck Controller

Texas Instruments LM25085-Q1 Product Info

1 April 2026 1

Parameters

Rating

Automotive

Topology

Buck Controller

Iout (max) (A)

10

Vin (max) (V)

42

Vin (min) (V)

4.5

Vout (max) (V)

42

Vout (min) (V)

1.25

Control mode

Constant on-time (COT)

Features

Adjustable current limit, Frequency synchronization

Duty cycle (max) (%)

100

Iq (typ) (A)

0.00125

Number of phases

1

Operating temperature range (°C)

-40 to 125

Package

HVSSOP (DGN)-8-14.7 mm² 3 x 4.9

Features

  • LM25085-Q1 is an Automotive Grade product that is
    AEC-Q100 Grade 1 Qualified (–40°C to 125°C
    Operating Junction Temperature)
  • Wide 4.5V to 42V Input Voltage Range
  • Adjustable Current Limit Using RDS(ON) or a
    Current Sense Resistor
  • Programmable Switching Frequency to 1MHz
  • No Loop Compensation Required
  • Ultra-Fast Transient Response
  • Nearly Constant Operating Frequency with Line and
    Load Variations
  • Adjustable Output Voltage from 1.25V
  • Precision ±2% Feedback Reference
  • Capable of 100% Duty Cycle Operation
  • Internal Soft-Start Timer
  • Integrated High Voltage Bias Regulator
  • Thermal Shutdown
  • LM25085-Q1 is an Automotive Grade product that is
    AEC-Q100 Grade 1 Qualified (–40°C to 125°C
    Operating Junction Temperature)
  • Wide 4.5V to 42V Input Voltage Range
  • Adjustable Current Limit Using RDS(ON) or a
    Current Sense Resistor
  • Programmable Switching Frequency to 1MHz
  • No Loop Compensation Required
  • Ultra-Fast Transient Response
  • Nearly Constant Operating Frequency with Line and
    Load Variations
  • Adjustable Output Voltage from 1.25V
  • Precision ±2% Feedback Reference
  • Capable of 100% Duty Cycle Operation
  • Internal Soft-Start Timer
  • Integrated High Voltage Bias Regulator
  • Thermal Shutdown

Description

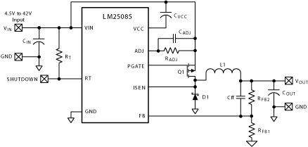
The LM25085 is a high efficiency PFET switching regulator controller that can be used to quickly and easily develop a small, efficient buck regulator for a wide range of applications. This high voltage controller contains a PFET gate driver and a high voltage bias regulator which operates over a wide 4.5V to 42V input range. The constant on-time regulation principle requires no loop compensation, simplifies circuit implementation, and results in ultra-fast load transient response. The operating frequency remains nearly constant with line and load variations due to the inverse relationship between the input voltage and the on-time. The PFET architecture allows 100% duty cycle operation for a low dropout voltage. Either the RDS(ON) of the PFET or an external sense resistor can be used to sense current for over-current detection.

The LM25085 is a high efficiency PFET switching regulator controller that can be used to quickly and easily develop a small, efficient buck regulator for a wide range of applications. This high voltage controller contains a PFET gate driver and a high voltage bias regulator which operates over a wide 4.5V to 42V input range. The constant on-time regulation principle requires no loop compensation, simplifies circuit implementation, and results in ultra-fast load transient response. The operating frequency remains nearly constant with line and load variations due to the inverse relationship between the input voltage and the on-time. The PFET architecture allows 100% duty cycle operation for a low dropout voltage. Either the RDS(ON) of the PFET or an external sense resistor can be used to sense current for over-current detection.

Subscribe to Welllinkchips !
Your Name
* Email
Submit a request