0
LM22673-Q1
  • LM22673-Q1
  • LM22673-Q1
  • LM22673-Q1

LM22673-Q1

ACTIVE

3A SIMPLE SWITCHER®, Step-Down Voltage Reg. with Adjustable Soft-Start and Current Limit

Texas Instruments LM22673-Q1 Product Info

1 April 2026 0

Parameters

Rating

Automotive

Topology

Buck

Iout (max) (A)

3

Vin (max) (V)

42

Vin (min) (V)

4.5

Vout (max) (V)

37

Vout (min) (V)

1.285

Features

Adjustable current limit, Adjustable soft start, Enable, Overcurrent protection

Control mode

Voltage mode

Operating temperature range (°C)

-40 to 125

Iq (typ) (A)

0.0034

Duty cycle (max) (%)

90

Package

HSOIC (DDA)-8-29.4 mm² 4.9 x 6

Features

  • Wide Input Voltage Range: 4.5 V to 42 V
  • Internally Compensated Voltage Mode Control
  • Stable with Low ESR Ceramic Capacitors
  • 120 mΩ N-Channel MOSFET PFM Package
  • 100 mΩ N-Channel MOSFET SO PowerPAD
    Package
  • Output Voltage Options:
    -ADJ (Outputs as Low as 1.285 V)
    -5.0 (Output Fixed to 5 V)
  • ±1.5% Feedback Reference Accuracy
  • Switching Frequency of 500 kHz
  • –40°C to 125°C Operating Junction
    Temperature Range
  • Adjustable Soft-Start
  • Adjustable Current Limit
  • Integrated Boot-Strap Diode
  • Fully Webench® Enabled
  • LM22673-Q1 is an Automotive Grade Product
    that is AEC-Q100 Grade 1 Qualified (–40°C to +125°C
    Junction Temperature)
  • SO PowerPAD (Exposed Pad)
  • PFM (Exposed Pad)
  • Wide Input Voltage Range: 4.5 V to 42 V
  • Internally Compensated Voltage Mode Control
  • Stable with Low ESR Ceramic Capacitors
  • 120 mΩ N-Channel MOSFET PFM Package
  • 100 mΩ N-Channel MOSFET SO PowerPAD
    Package
  • Output Voltage Options:
    -ADJ (Outputs as Low as 1.285 V)
    -5.0 (Output Fixed to 5 V)
  • ±1.5% Feedback Reference Accuracy
  • Switching Frequency of 500 kHz
  • –40°C to 125°C Operating Junction
    Temperature Range
  • Adjustable Soft-Start
  • Adjustable Current Limit
  • Integrated Boot-Strap Diode
  • Fully Webench® Enabled
  • LM22673-Q1 is an Automotive Grade Product
    that is AEC-Q100 Grade 1 Qualified (–40°C to +125°C
    Junction Temperature)
  • SO PowerPAD (Exposed Pad)
  • PFM (Exposed Pad)

Description

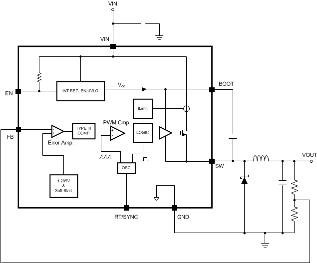
The LM22673 switching regulator provides all of the functions necessary to implement an efficient high voltage step-down (buck) regulator using a minimum of external components. This easy to use regulator incorporates a 42 V N-channel MOSFET switch capable of providing up to 3 A of load current. Excellent line and load regulation along with high efficiency (> 90%) are featured. Voltage mode control offers short minimum on-time, allowing the widest ratio between input and output voltages. Internal loop compensation means that the user is free from the tedious task of calculating the loop compensation components. Fixed 5 V output and adjustable output voltage options are available. A switching frequency of 500 kHz allows for small external components and good transient response. An adjustable soft-start feature is provided through the selection of a single external capacitor. In addition, the switch current limit can be programmed with a single external resistor, allowing solution optimization. The LM22673 device also has built-in thermal shutdown, and current limiting to protect against accidental overloads.

The LM22673 device is a member of Texas Instruments’ SIMPLE SWITCHER® family. The SIMPLE SWITCHER® concept provides for an easy to use complete design using a minimum number of external components and the TI WEBENCH® design tool. TI’s WEBENCH® tool includes features such as external component calculation, electrical simulation, thermal simulation, and Build-It boards for easy design-in.

The LM22673 switching regulator provides all of the functions necessary to implement an efficient high voltage step-down (buck) regulator using a minimum of external components. This easy to use regulator incorporates a 42 V N-channel MOSFET switch capable of providing up to 3 A of load current. Excellent line and load regulation along with high efficiency (> 90%) are featured. Voltage mode control offers short minimum on-time, allowing the widest ratio between input and output voltages. Internal loop compensation means that the user is free from the tedious task of calculating the loop compensation components. Fixed 5 V output and adjustable output voltage options are available. A switching frequency of 500 kHz allows for small external components and good transient response. An adjustable soft-start feature is provided through the selection of a single external capacitor. In addition, the switch current limit can be programmed with a single external resistor, allowing solution optimization. The LM22673 device also has built-in thermal shutdown, and current limiting to protect against accidental overloads.

The LM22673 device is a member of Texas Instruments’ SIMPLE SWITCHER® family. The SIMPLE SWITCHER® concept provides for an easy to use complete design using a minimum number of external components and the TI WEBENCH® design tool. TI’s WEBENCH® tool includes features such as external component calculation, electrical simulation, thermal simulation, and Build-It boards for easy design-in.

Subscribe to Welllinkchips !
Your Name
* Email
Submit a request