0
INA282
  • INA282
  • INA282
  • INA282
  • INA282

INA282

ACTIVE

-14 to 80V, bi-directional current sense amplifier

Texas Instruments INA282 Product Info

1 April 2026 1

Parameters

Product type

Analog output

Common-mode voltage (max) (V)

80

Common-mode voltage (min) (V)

-14

Input offset (±) (max) (µV)

70

Input offset drift (±) (typ) (µV/°C)

0.3

Features

Bidirectional, Low-side Capable

Rating

Catalog

Voltage gain (V/V)

50

CMRR (min) (dB)

120

Bandwidth (kHz)

10

Supply voltage (max) (V)

18

Supply voltage (min) (V)

2.7

Iq (max) (mA)

0.9

Number of channels

1

Comparators (#)

0

Gain error (%)

1.4

Gain error drift (±) (max) (ppm/°C)

50

Slew rate (V/µs)

0.2

Operating temperature range (°C)

-40 to 125

Package

SOIC (D)-8-29.4 mm² 4.9 x 6

Features

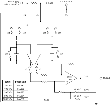
  • Wide Common-Mode Range: –14 V to +80 V
  • Offset Voltage: ±20 µV
  • CMRR: 140 dB
  • Accuracy:
    • ±1.4% Gain Error (Max)
    • 0.3 µV/°C Offset Drift
    • 0.005%/°C Gain Drift (Max)
  • Available Gains:
    • 50 V/V: INA282
    • 100 V/V: INA286
    • 200 V/V: INA283
    • 500 V/V: INA284
    • 1000 V/V: INA285
  • Quiescent Current: 900 µA (Max)
  • Wide Common-Mode Range: –14 V to +80 V
  • Offset Voltage: ±20 µV
  • CMRR: 140 dB
  • Accuracy:
    • ±1.4% Gain Error (Max)
    • 0.3 µV/°C Offset Drift
    • 0.005%/°C Gain Drift (Max)
  • Available Gains:
    • 50 V/V: INA282
    • 100 V/V: INA286
    • 200 V/V: INA283
    • 500 V/V: INA284
    • 1000 V/V: INA285
  • Quiescent Current: 900 µA (Max)

Description

The INA28x family includes the INA282, INA283, INA284, INA285, and INA286 devices. These devices are voltage output current shunt monitors that can sense drops across shunts at common-mode voltages from –14 V to +80 V, independent of the supply voltage. The low offset of the zero-drift architecture enables current sensing with maximum drops across the shunt as low as 10 mV full-scale.

These current sense amplifiers operate from a single +2.7-V to +18-V supply, drawing a maximum of 900 µA of supply current. These devices are specified over the extended operating temperature range of –40°C to +125°C, and offered in SOIC-8 and VSSOP-8 packages.

The INA28x family includes the INA282, INA283, INA284, INA285, and INA286 devices. These devices are voltage output current shunt monitors that can sense drops across shunts at common-mode voltages from –14 V to +80 V, independent of the supply voltage. The low offset of the zero-drift architecture enables current sensing with maximum drops across the shunt as low as 10 mV full-scale.

These current sense amplifiers operate from a single +2.7-V to +18-V supply, drawing a maximum of 900 µA of supply current. These devices are specified over the extended operating temperature range of –40°C to +125°C, and offered in SOIC-8 and VSSOP-8 packages.

Subscribe to Welllinkchips !
Your Name
* Email
Submit a request