0
DS90UB913Q-Q1
  • DS90UB913Q-Q1
  • DS90UB913Q-Q1

DS90UB913Q-Q1

ACTIVE

10-MHz to 100-MHz 10/12-bit FPD-Link III serializer

Texas Instruments DS90UB913Q-Q1 Product Info

1 April 2026 0

Parameters

Applications

Advanced Driver Assistance Systems (ADAS)

Input compatibility

LVCMOS

Function

Serializer

Output compatibility

FPD-Link III LVDS

Color depth (bpp)

12

Features

Low-EMI Point-to-Point Communication

EMI reduction

LVDS

Diagnostics

BIST

Rating

Automotive

Operating temperature range (°C)

-40 to 105

Package

WQFN (RTV)-32-25 mm² 5 x 5

Features

  • 10-MHz to 100-MHz Input Pixel Clock Support
  • Single Differential Pair Interconnect
  • Programmable Data Payload:
    • 10-bit Payload up to 100 MHz
    • 12-bit Payload up to 75 MHz
  • Continuous Low Latency Bidirectional Control
    Interface Channel With I2C Support at 400 kHz
  • 2:1 Multiplexer to Choose Between Two Input
    Imagers
  • Embedded Clock With DC-Balanced Coding to
    Support AC-Coupled Interconnects
  • Capable of Driving up to 25 Meters Shielded
    Twisted-Pair
  • Receive Equalizer Automatically Adapts for
    Changes in Cable Loss
  • Four Dedicated General-Purpose Input/Output
    Pins (GPIO) Available on Both Serializer and
    Deserializer
  • LOCK Output Reporting Pin and AT-SPEED BIST
    Diagnosis Feature to Validate Link Integrity
  • 1.8-V, 2.8-V or 3.3-V Compatible Parallel Inputs
    on Serializer
  • Single Power Supply at 1.8 V
  • ISO 10605 and IEC 61000-4-2 ESD Compliant
  • Automotive-Grade Product: AEC-Q100 Grade 2
    Qualified
  • Temperature Range −40°C to +105°C
  • Small Serializer Footprint (5 mm × 5 mm)
  • EMI/EMC Mitigation on Deserializer
    • Programmable Spread Spectrum (SSCG)
      Outputs
    • Receiver Staggered Outputs
  • 10-MHz to 100-MHz Input Pixel Clock Support
  • Single Differential Pair Interconnect
  • Programmable Data Payload:
    • 10-bit Payload up to 100 MHz
    • 12-bit Payload up to 75 MHz
  • Continuous Low Latency Bidirectional Control
    Interface Channel With I2C Support at 400 kHz
  • 2:1 Multiplexer to Choose Between Two Input
    Imagers
  • Embedded Clock With DC-Balanced Coding to
    Support AC-Coupled Interconnects
  • Capable of Driving up to 25 Meters Shielded
    Twisted-Pair
  • Receive Equalizer Automatically Adapts for
    Changes in Cable Loss
  • Four Dedicated General-Purpose Input/Output
    Pins (GPIO) Available on Both Serializer and
    Deserializer
  • LOCK Output Reporting Pin and AT-SPEED BIST
    Diagnosis Feature to Validate Link Integrity
  • 1.8-V, 2.8-V or 3.3-V Compatible Parallel Inputs
    on Serializer
  • Single Power Supply at 1.8 V
  • ISO 10605 and IEC 61000-4-2 ESD Compliant
  • Automotive-Grade Product: AEC-Q100 Grade 2
    Qualified
  • Temperature Range −40°C to +105°C
  • Small Serializer Footprint (5 mm × 5 mm)
  • EMI/EMC Mitigation on Deserializer
    • Programmable Spread Spectrum (SSCG)
      Outputs
    • Receiver Staggered Outputs

Description

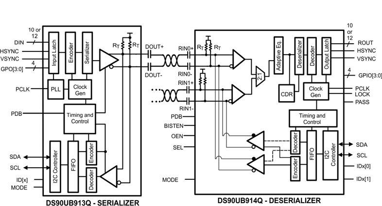
The DS90UB91xQ-Q1 chipset offers an FPD-Link III interface with a high-speed forward channel and a bidirectional control channel for data transmission over a single differential pair. The DS90UB91xQ-Q1 chipsets incorporate differential signaling on both the high-speed forward channel and bidirectional control channel data paths. The serializer and deserializer pair is targeted for connections between imagers and video processors in an electronic control unit (ECU). This chipset is ideally suited for driving video data that requires up to 12-bit pixel depth plus two synchronization signals along with bidirectional control channel bus.

There is a multiplexer at the deserializer to choose between two input imagers. The deserializer can have only one active input imager. The primary video transport converts 10- and 12-bit data over a single high-speed serial stream, along with a separate low latency bidirectional control channel transport that accepts control information from an I2C port and is independent of video blanking period.

Using TI’s embedded-clock technology allows transparent full-duplex communication over a single differential pair, carrying asymmetrical bidirectional control channel information in both directions. This single serial stream simplifies transferring a wide data bus over PCB traces and cable by eliminating the skew problems between parallel data and clock paths. This significantly saves system cost by narrowing paths, which reduces PCB layers, cable width, connector size and pins. In addition, the deserializer inputs provide adaptive equalization to compensate for loss from the media over longer distances. Internal DC-balanced encoding and decoding is used to support AC-coupled interconnects. The Serializer is offered in a 32-pin WQFN package and the deserializer is offered in a 48-pin WQFN package.

The DS90UB91xQ-Q1 chipset offers an FPD-Link III interface with a high-speed forward channel and a bidirectional control channel for data transmission over a single differential pair. The DS90UB91xQ-Q1 chipsets incorporate differential signaling on both the high-speed forward channel and bidirectional control channel data paths. The serializer and deserializer pair is targeted for connections between imagers and video processors in an electronic control unit (ECU). This chipset is ideally suited for driving video data that requires up to 12-bit pixel depth plus two synchronization signals along with bidirectional control channel bus.

There is a multiplexer at the deserializer to choose between two input imagers. The deserializer can have only one active input imager. The primary video transport converts 10- and 12-bit data over a single high-speed serial stream, along with a separate low latency bidirectional control channel transport that accepts control information from an I2C port and is independent of video blanking period.

Using TI’s embedded-clock technology allows transparent full-duplex communication over a single differential pair, carrying asymmetrical bidirectional control channel information in both directions. This single serial stream simplifies transferring a wide data bus over PCB traces and cable by eliminating the skew problems between parallel data and clock paths. This significantly saves system cost by narrowing paths, which reduces PCB layers, cable width, connector size and pins. In addition, the deserializer inputs provide adaptive equalization to compensate for loss from the media over longer distances. Internal DC-balanced encoding and decoding is used to support AC-coupled interconnects. The Serializer is offered in a 32-pin WQFN package and the deserializer is offered in a 48-pin WQFN package.

Subscribe to Welllinkchips !
Your Name
* Email
Submit a request