0
DRV595
  • DRV595
  • DRV595

DRV595

ACTIVE

15V/±4A High-Efficiency PWM Power Driver

Texas Instruments DRV595 Product Info

1 April 2026 0

Parameters

Audio input type

PWM

Control interface

Shutdown Mode

Load (min) (Ω)

1

Analog supply voltage (min) (V)

4.5

Analog supply voltage (max) (V)

26

Rating

Catalog

Operating temperature range (°C)

-40 to 85

Package

HTSSOP (DAP)-32-89.1 mm² 11 x 8.1

Features

  • ±4 A Output Current
  • Wide Supply Voltage Range: 4.5 V – 26 V
  • High Efficiency Generates Less Heat
  • Multiple Switching Frequencies
    • Master/Slave Synchronization
    • Up to 1.2 MHz Switching Frequency
  • Feedback Power Stage Architecture
    with High PSRR Reduces PSU Requirements
  • Single Power Supply Reduces Component Count
  • Integrated Self-Protection Circuits Including
    Over-Voltage, Under-Voltage, Over-Temperature,
    and Short Circuit with Error Reporting
  • Thermally Enhanced Package
    • DAP (32-pin HTSSOP Pad-down)
  • –40°C to 85°C Ambient Temperature Range
  • ±4 A Output Current
  • Wide Supply Voltage Range: 4.5 V – 26 V
  • High Efficiency Generates Less Heat
  • Multiple Switching Frequencies
    • Master/Slave Synchronization
    • Up to 1.2 MHz Switching Frequency
  • Feedback Power Stage Architecture
    with High PSRR Reduces PSU Requirements
  • Single Power Supply Reduces Component Count
  • Integrated Self-Protection Circuits Including
    Over-Voltage, Under-Voltage, Over-Temperature,
    and Short Circuit with Error Reporting
  • Thermally Enhanced Package
    • DAP (32-pin HTSSOP Pad-down)
  • –40°C to 85°C Ambient Temperature Range

Description

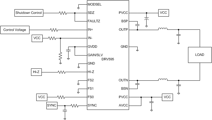
The DRV595 is a high-efficiency, high-current power driver ideal for driving a wide variety of loads in systems powered from 4.5V to 26V. PWM operation and low output stage on-resistance significantly decrease power dissipation in the amplifier.

The DRV595 advanced oscillator/PLL circuit employs multiple switching frequency options; this is achieved together with a Master/Slave option, making it possible to synchronize multiple devices.

The DRV595 is fully protected against faults with short-circuit, thermal, over-voltage, and under-voltage protection. Faults are reported back to the processor to prevent devices from being damaged during overload conditions.

The DRV595 is a high-efficiency, high-current power driver ideal for driving a wide variety of loads in systems powered from 4.5V to 26V. PWM operation and low output stage on-resistance significantly decrease power dissipation in the amplifier.

The DRV595 advanced oscillator/PLL circuit employs multiple switching frequency options; this is achieved together with a Master/Slave option, making it possible to synchronize multiple devices.

The DRV595 is fully protected against faults with short-circuit, thermal, over-voltage, and under-voltage protection. Faults are reported back to the processor to prevent devices from being damaged during overload conditions.

Subscribe to Welllinkchips !
Your Name
* Email
Submit a request