0
DRV120
  • DRV120
  • DRV120
  • DRV120

DRV120

ACTIVE

28V, 0.25A single channel relay low side driver with current regulation

Texas Instruments DRV120 Product Info

1 April 2026 0

Parameters

Vs (max) (V)

26

Vs (min) (V)

6

Peak output current (A)

0.25

Operating temperature range (°C)

-40 to 105

Rating

Catalog

Topology

LSS

Package

TSSOP (PW)-14-32 mm² 5 x 6.4

Features

  • Integrated MOSFET With PWM to Control Solenoid Current
    • Integrated Sense Resistor for Regulating Solenoid Current
  • Fast Ramp-Up of Solenoid Current to Guarantee Activation
  • Solenoid Current is Reduced in Hold Mode for Lower Power and Thermal Dissipation
  • Peak Current, Keep Time at Peak Current, Hold Current, and PWM Clock Frequency Can Be Set Externally. They Can Also Be Operated at Nominal Values Without External Components.
  • Internal Supply Voltage Regulation
    • Up to 28-V External Supply
  • Protection
    • Thermal Shutdown
    • Undervoltage Lockout (UVLO)
    • Maximum Ramp Time
    • Optional STATUS Output
  • Operating Temperature Range: –40ºC to 105ºC
  • 8-Pin and 14-Pin TSSOP Package Options

All trademarks are the property of their respective owners.

  • Integrated MOSFET With PWM to Control Solenoid Current
    • Integrated Sense Resistor for Regulating Solenoid Current
  • Fast Ramp-Up of Solenoid Current to Guarantee Activation
  • Solenoid Current is Reduced in Hold Mode for Lower Power and Thermal Dissipation
  • Peak Current, Keep Time at Peak Current, Hold Current, and PWM Clock Frequency Can Be Set Externally. They Can Also Be Operated at Nominal Values Without External Components.
  • Internal Supply Voltage Regulation
    • Up to 28-V External Supply
  • Protection
    • Thermal Shutdown
    • Undervoltage Lockout (UVLO)
    • Maximum Ramp Time
    • Optional STATUS Output
  • Operating Temperature Range: –40ºC to 105ºC
  • 8-Pin and 14-Pin TSSOP Package Options

All trademarks are the property of their respective owners.

Description

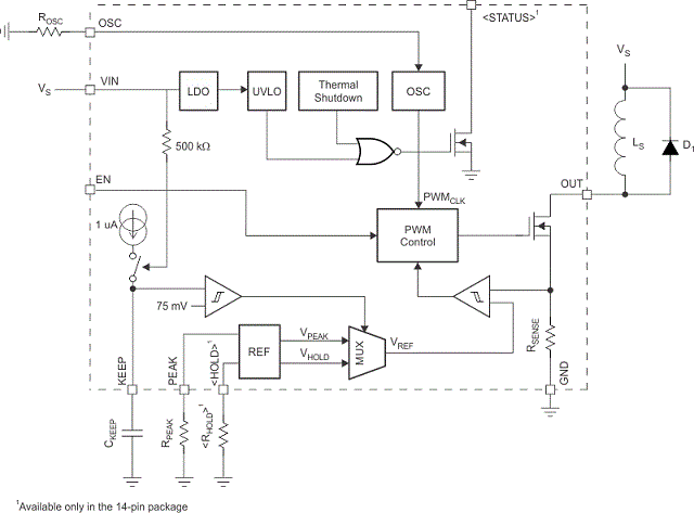
The DRV120 device is a PWM current driver for solenoids. The device is designed to regulate the current with a well-controlled waveform to guarantee activation and to reduce power dissipation at the same time. The solenoid current is ramped up fast to ensure opening of the valve or relay. After the initial ramping, solenoid current is kept at peak value to ensure the correct operation, after which it is reduced to a lower hold level in order to avoid thermal problems and reduce power dissipation.

The peak current duration is set with an external capacitor. The current ramp peak and hold levels, as well as PWM frequency, can independently be set with external resistors. External setting resistors can also be omitted, if the default values for the corresponding parameters are suitable for the application.

The DRV120 can operate from an external 6-V to
28-V supply.

For all available packages, see the orderable addendum at the end of the data sheet.

The DRV120 device is a PWM current driver for solenoids. The device is designed to regulate the current with a well-controlled waveform to guarantee activation and to reduce power dissipation at the same time. The solenoid current is ramped up fast to ensure opening of the valve or relay. After the initial ramping, solenoid current is kept at peak value to ensure the correct operation, after which it is reduced to a lower hold level in order to avoid thermal problems and reduce power dissipation.

The peak current duration is set with an external capacitor. The current ramp peak and hold levels, as well as PWM frequency, can independently be set with external resistors. External setting resistors can also be omitted, if the default values for the corresponding parameters are suitable for the application.

The DRV120 can operate from an external 6-V to
28-V supply.

For all available packages, see the orderable addendum at the end of the data sheet.

Subscribe to Welllinkchips !
Your Name
* Email
Submit a request