0
CDCDB803
  • CDCDB803
  • CDCDB803

CDCDB803

ACTIVE

8-output clock buffer for PCIe® Gen 1 to Gen 6 with selectable SMBus addresses

Texas Instruments CDCDB803 Product Info

1 April 2026 0

Parameters

Number of outputs

8

Additive RMS jitter (typ) (fs)

38

Core supply voltage (V)

3.3

Output supply voltage (V)

3.3

Output skew (ps)

50

Operating temperature range (°C)

-40 to 105

Rating

Catalog

Output type

LP-HCSL

Input type

LP-HCSL

Package

VQFN (RSL)-48-36 mm² 6 x 6

Features

  • 8 LP-HCSL outputs with programmable integrated 85-Ω (default) or 100-Ω differential output terminations
  • 8 hardware output enable (OE#) controls
  • Additive phase jitter after PCIE Gen 6 filter: 20 fs, RMS (maximum)
  • Additive phase jitter after PCIE Gen 5 filter: 25 fs, RMS (maximum)
  • Additive phase jitter after DB2000Q filter: 38 fs, RMS (maximum)
  • Supports Common Clock (CC) and Individual Reference (IR) architectures
    • Spread spectrum-compatible
  • Output-to-output skew: < 50 ps
  • Input-to-output delay: < 3 ns
  • Fail-safe input

  • Programmable output slew rate control

  • 9 selectable SMBus addresses
  • 3.3-V core and IO supply voltages
  • Hardware-controlled low power mode (PD#)
  • Current consumption: 72 mA maximum
  • 6-mm × 6-mm, 48-pin VQFN package
  • 8 LP-HCSL outputs with programmable integrated 85-Ω (default) or 100-Ω differential output terminations
  • 8 hardware output enable (OE#) controls
  • Additive phase jitter after PCIE Gen 6 filter: 20 fs, RMS (maximum)
  • Additive phase jitter after PCIE Gen 5 filter: 25 fs, RMS (maximum)
  • Additive phase jitter after DB2000Q filter: 38 fs, RMS (maximum)
  • Supports Common Clock (CC) and Individual Reference (IR) architectures
    • Spread spectrum-compatible
  • Output-to-output skew: < 50 ps
  • Input-to-output delay: < 3 ns
  • Fail-safe input

  • Programmable output slew rate control

  • 9 selectable SMBus addresses
  • 3.3-V core and IO supply voltages
  • Hardware-controlled low power mode (PD#)
  • Current consumption: 72 mA maximum
  • 6-mm × 6-mm, 48-pin VQFN package

Description

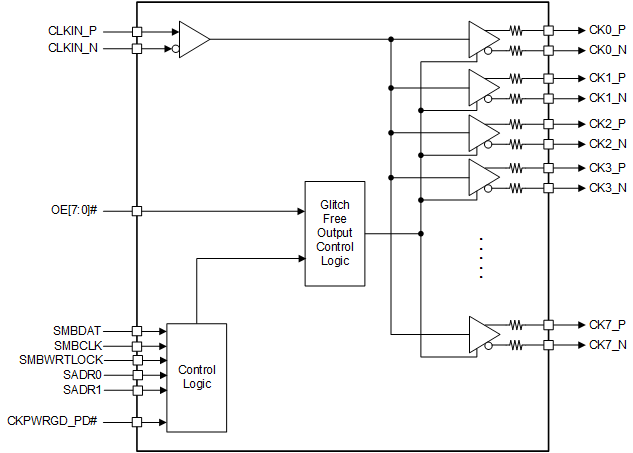
The CDCDB803 is a 8-output LP-HCSL, DB800ZL-compliant, clock buffer capable of distributing the reference clock for PCIe Gen 1-6, QuickPath Interconnect (QPI), UPI, SAS, and SATA interfaces. The SMBus interface and eight output enable pins allow the configuration and control of all eight outputs individually. The CDCDB803 is a DB800ZL derivative buffer and meets or exceeds the system parameters in the DB800ZL specification. It also meets or exceeds the parameters in the DB2000Q specification. The CDCDB803 is packaged in a 6-mm × 6-mm, 48-pin VQFN package.

The CDCDB803 is a 8-output LP-HCSL, DB800ZL-compliant, clock buffer capable of distributing the reference clock for PCIe Gen 1-6, QuickPath Interconnect (QPI), UPI, SAS, and SATA interfaces. The SMBus interface and eight output enable pins allow the configuration and control of all eight outputs individually. The CDCDB803 is a DB800ZL derivative buffer and meets or exceeds the system parameters in the DB800ZL specification. It also meets or exceeds the parameters in the DB2000Q specification. The CDCDB803 is packaged in a 6-mm × 6-mm, 48-pin VQFN package.

Subscribe to Welllinkchips !
Your Name
* Email
Submit a request