0
BQ25302
  • BQ25302
  • BQ25302

BQ25302

ACTIVE

Standalone single cell 2.0-A buck battery charger

Texas Instruments BQ25302 Product Info

1 April 2026 1

Parameters

Rating

Catalog

Number of series cells

1

Cell chemistry

Li-Ion/Li-Polymer

Charge current (max) (A)

2

Features

BAT temp thermistor monitoring (hot/cold profile)

Vin (min) (V)

4

Vin (max) (V)

6.2

Absolute max Vin (max) (V)

28

Control topology

Switch-Mode Buck

Battery charge voltage (min) (V)

4.1

Battery charge voltage (max) (V)

4.4

Control interface

Standalone (RC-Settable)

Operating temperature range (°C)

-40 to 85

Package

WQFN (RTE)-16-9 mm² 3 x 3

Features

  • Standalone charger and easy to configure
  • High-efficiency, 1.2-MHz, synchronous switch-mode buck charger
    • 94.3% charge efficiency at 1A from 5-V input
  • Single input to support USB input
    • Support 4.1-V - 6.2-V input voltage range with 28-V absolute maximum input voltage rating
    • Input Voltage Dynamic Power Management (VINDPM) tracking battery voltage
  • High integration
    • Integrated reverse blocking and synchronous switching MOSFET
    • Internal input and charge current sense
    • Internal loop compensation
    • Integrated bootstrap diode
  • 4.1-V / 4.2-V / 4.35-V / 4.4-V charge voltage
  • 2.0-A maximum fast charge current
  • 200-nA low battery leakage current at 4.5-V VBAT
  • 4-µA VBUS supply current in IC disable mode
  • Charge current thermal regulation at 120°C
  • Precharge current: 10% of fast charge current
  • Termination current: 10% of fast charge current
  • Charge accuracy
    • ±0.5% charge voltage regulation
    • ±10% charge current regulation
  • Safety
    • Thermal regulation and thermal shutdown
    • Input Under-Voltage Lockout (UVLO) and Over-Voltage Protection (OVP)
    • Battery overcharge protection
    • Safety timer for precharge and fast charge
    • Charge disabled if current setting pin ICHG is open or short
    • Cold/hot battery temperature protection
    • Fault report on STAT pin
  • Available in WQFN 3x3-16 package
  • Standalone charger and easy to configure
  • High-efficiency, 1.2-MHz, synchronous switch-mode buck charger
    • 94.3% charge efficiency at 1A from 5-V input
  • Single input to support USB input
    • Support 4.1-V - 6.2-V input voltage range with 28-V absolute maximum input voltage rating
    • Input Voltage Dynamic Power Management (VINDPM) tracking battery voltage
  • High integration
    • Integrated reverse blocking and synchronous switching MOSFET
    • Internal input and charge current sense
    • Internal loop compensation
    • Integrated bootstrap diode
  • 4.1-V / 4.2-V / 4.35-V / 4.4-V charge voltage
  • 2.0-A maximum fast charge current
  • 200-nA low battery leakage current at 4.5-V VBAT
  • 4-µA VBUS supply current in IC disable mode
  • Charge current thermal regulation at 120°C
  • Precharge current: 10% of fast charge current
  • Termination current: 10% of fast charge current
  • Charge accuracy
    • ±0.5% charge voltage regulation
    • ±10% charge current regulation
  • Safety
    • Thermal regulation and thermal shutdown
    • Input Under-Voltage Lockout (UVLO) and Over-Voltage Protection (OVP)
    • Battery overcharge protection
    • Safety timer for precharge and fast charge
    • Charge disabled if current setting pin ICHG is open or short
    • Cold/hot battery temperature protection
    • Fault report on STAT pin
  • Available in WQFN 3x3-16 package

Description

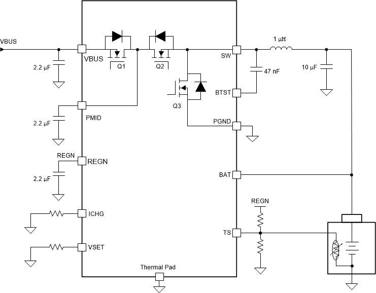
The BQ25302 is a highly-integrated standalone switch-mode battery charger for single cell Li-Ion and Li-polymer batteries. The BQ25302 supports 4.1-V to 6.2-V input voltage and 2-A fast charge. The integrated current sensing topology of the device enables high charge efficiency and low BOM cost. The best-in-class 200-nA low quiescent current of the device conserves battery energy and maximizes the shelf time for portable devices. The BQ25302 is available in a 3x3 WQFN package for easy 2-layer layout and space limited applications.

The BQ25302supports 4.1-V to 6.2-V input to charge single cell batteries. The BQ25302 provides up to 2-A continuous fast charge current to a single cell battery. The device features fast charging for portable devices. Its input voltage regulation delivers maximum charging power to the battery from input source. The solution is highly integrated with an input reverse-blocking FET (RBFET, Q1), high-side switching FET (HSFET, Q2), and low-side switching FET (LSFET, Q3).

The BQ25302 features lossless integrated current sensing to reduce power loss and BOM cost with minimized component count. It also integrates a bootstrap diode for the high-side gate drive and battery temperature monitor to simplify system design. The device initiates and completes a charging cycle without host control. The BQ25302 charge voltage and charge current are set by external resistors. The BQ25302detects the charge voltage setting at startup and charges the battery in four phases: battery short, pre-conditioning, constant current, and constant voltage. At the end of the charging cycle, the charger automatically terminates if the charge current is below the termination current threshold and the battery voltage is above the recharge threshold. When the battery voltage falls below the recharge threshold, the charger will automatically start another charging cycle. The charger provides various safety features for battery charging and system operations, including battery temperature monitoring based on negative temperature coefficient (NTC) thermistor, charge safety timer, input over-voltage and over-current protections, as well as battery over-voltage protection. Pin open and short protection is also built in to protect against the charge current setting pin ICHG accidently open or short to GND. The thermal regulation regulates charge current to limit die temperature during high power operation or high ambient temperature conditions.

The STAT pin output reports charging status and fault conditions. When the input voltage is removed, the device automatically enters HiZ mode with very low leakage current from battery to the charger device. The BQ25302 is available in a 3 mm x 3 mm thin WQFN package.

The BQ25302 is a highly-integrated standalone switch-mode battery charger for single cell Li-Ion and Li-polymer batteries. The BQ25302 supports 4.1-V to 6.2-V input voltage and 2-A fast charge. The integrated current sensing topology of the device enables high charge efficiency and low BOM cost. The best-in-class 200-nA low quiescent current of the device conserves battery energy and maximizes the shelf time for portable devices. The BQ25302 is available in a 3x3 WQFN package for easy 2-layer layout and space limited applications.

The BQ25302supports 4.1-V to 6.2-V input to charge single cell batteries. The BQ25302 provides up to 2-A continuous fast charge current to a single cell battery. The device features fast charging for portable devices. Its input voltage regulation delivers maximum charging power to the battery from input source. The solution is highly integrated with an input reverse-blocking FET (RBFET, Q1), high-side switching FET (HSFET, Q2), and low-side switching FET (LSFET, Q3).

The BQ25302 features lossless integrated current sensing to reduce power loss and BOM cost with minimized component count. It also integrates a bootstrap diode for the high-side gate drive and battery temperature monitor to simplify system design. The device initiates and completes a charging cycle without host control. The BQ25302 charge voltage and charge current are set by external resistors. The BQ25302detects the charge voltage setting at startup and charges the battery in four phases: battery short, pre-conditioning, constant current, and constant voltage. At the end of the charging cycle, the charger automatically terminates if the charge current is below the termination current threshold and the battery voltage is above the recharge threshold. When the battery voltage falls below the recharge threshold, the charger will automatically start another charging cycle. The charger provides various safety features for battery charging and system operations, including battery temperature monitoring based on negative temperature coefficient (NTC) thermistor, charge safety timer, input over-voltage and over-current protections, as well as battery over-voltage protection. Pin open and short protection is also built in to protect against the charge current setting pin ICHG accidently open or short to GND. The thermal regulation regulates charge current to limit die temperature during high power operation or high ambient temperature conditions.

The STAT pin output reports charging status and fault conditions. When the input voltage is removed, the device automatically enters HiZ mode with very low leakage current from battery to the charger device. The BQ25302 is available in a 3 mm x 3 mm thin WQFN package.

Subscribe to Welllinkchips !
Your Name
* Email
Submit a request