0
BQ25050
  • BQ25050
  • BQ25050

BQ25050

ACTIVE

1-cell, 1-A, single input, Li-ion battery charger with 50-mA LDO

Texas Instruments BQ25050 Product Info

1 April 2026 0

Parameters

Rating

Catalog

Number of series cells

1

Cell chemistry

Li-Ion/Li-Polymer

Charge current (max) (A)

1

Features

IC thermal regulation, Input OVP, Integrated LDO, Power Path, VINDPM (Input voltage threshold to maximize adaptor power)

Vin (min) (V)

4.4

Vin (max) (V)

10.2

Absolute max Vin (max) (V)

30

Control topology

Linear

Battery charge voltage (min) (V)

4.2

Battery charge voltage (max) (V)

4.2

Control interface

Standalone (RC-Settable)

Operating temperature range (°C)

-40 to 85

Package

WSON (DQC)-10-6 mm² 3 x 2

Features

  • 30V input Rating, With 10.5V Over-Voltage Protection (OVP)
  • FET Controller for External Battery FET for External Power Path Control (BGATE)
  • Input Voltage Dynamic Power Management
  • 50mA integrated Low Dropout Linear Regulator (LDO)
  • Programmable Charge Current Through Single Input Interface (CTRL)
  • 0.5% Battery Voltage Regulation Accuracy
  • 7% Charge Current Regulation Accuracy
  • Thermal Regulation and Protection
  • Battery NTC Monitoring During Charge and Discharge
  • Status Indication – Charging/Done and Temperature Faults
  • Available in small 2mm × 3mm 10 Pin SON Package
  • APPLICATIONS
    • Smart Phones
    • Mobile Phones
    • Portable Media Players
    • Low Power Handheld Devices

  • 30V input Rating, With 10.5V Over-Voltage Protection (OVP)
  • FET Controller for External Battery FET for External Power Path Control (BGATE)
  • Input Voltage Dynamic Power Management
  • 50mA integrated Low Dropout Linear Regulator (LDO)
  • Programmable Charge Current Through Single Input Interface (CTRL)
  • 0.5% Battery Voltage Regulation Accuracy
  • 7% Charge Current Regulation Accuracy
  • Thermal Regulation and Protection
  • Battery NTC Monitoring During Charge and Discharge
  • Status Indication – Charging/Done and Temperature Faults
  • Available in small 2mm × 3mm 10 Pin SON Package
  • APPLICATIONS
    • Smart Phones
    • Mobile Phones
    • Portable Media Players
    • Low Power Handheld Devices

Description

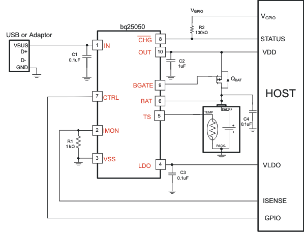
The bq25050 is a highly integrated Li-Ion linear battery charger targeted at space-limited portable applications. It operates from either a USB port or AC Adapter and charges a single-cell Li-Ion battery with up to 1A of charge current. The 30V input voltage range with input over-voltage protections supports low-cost unregulated adapters.

The bq25050 has a single power output that charges the battery. The system load is connected to OUT. The low-battery system startup circuitry maintains OUT greater than 3.4V whenever an input source is connected. This allows the system to start-up and run whenever an input source is connected regardless of the battery voltage. The charge current is programmable up to 1A using the CTRL input. Additionally, a 4.9V 50mA LDO is integrated into the IC for supplying low power external circuitry.

The battery is charged in three phases: conditioning, constant current and constant voltage. In all charge phases, an internal control loop monitors the IC junction temperature and reduces the charge current if an internal temperature threshold is exceeded. The charger power stage and charge current sense functions are fully integrated. The charger function has high accuracy current and voltage regulation loops, charge status display, and charge termination.

The bq25050 is a highly integrated Li-Ion linear battery charger targeted at space-limited portable applications. It operates from either a USB port or AC Adapter and charges a single-cell Li-Ion battery with up to 1A of charge current. The 30V input voltage range with input over-voltage protections supports low-cost unregulated adapters.

The bq25050 has a single power output that charges the battery. The system load is connected to OUT. The low-battery system startup circuitry maintains OUT greater than 3.4V whenever an input source is connected. This allows the system to start-up and run whenever an input source is connected regardless of the battery voltage. The charge current is programmable up to 1A using the CTRL input. Additionally, a 4.9V 50mA LDO is integrated into the IC for supplying low power external circuitry.

The battery is charged in three phases: conditioning, constant current and constant voltage. In all charge phases, an internal control loop monitors the IC junction temperature and reduces the charge current if an internal temperature threshold is exceeded. The charger power stage and charge current sense functions are fully integrated. The charger function has high accuracy current and voltage regulation loops, charge status display, and charge termination.