0
BQ24650
  • BQ24650
  • BQ24650

BQ24650

ACTIVE

Standalone 1-6 cell Buck battery charge controller with solar input and integrated MPPT

Texas Instruments BQ24650 Product Info

1 April 2026 1

Parameters

Rating

Catalog

Number of series cells

1, 2, 3, 4, 5, 6

Cell chemistry

Lead Acid, Li-Ion/Li-Polymer, Lithium Phosphate/LiFePO4

Charge current (max) (A)

10

Features

BAT temp thermistor monitoring (hot/cold profile), Input OVP, Solar input/MPPT, VINDPM (Input voltage threshold to maximize adaptor power)

Vin (min) (V)

5

Vin (max) (V)

28

Absolute max Vin (max) (V)

33

Control topology

Switch-Mode Buck

Battery charge voltage (min) (V)

2.1

Battery charge voltage (max) (V)

26

Control interface

Standalone (RC-Settable)

Operating temperature range (°C)

-40 to 85

Package

VQFN (RVA)-16-12.25 mm² 3.5 x 3.5

Features

  • Maximum Power Point Tracking (MPPT) capability by input Voltage regulation
  • Programmable MPPT setting
  • 5-V to 28-V Input solar panel
  • 600-kHz NMOS-NMOS Synchronous buck controller
  • Resistor programmable float voltage
  • Accommodates Li-Ion/Polymer, LiFePO4, lead acid chemistries
  • Accuracy
    • ±0.5% Charge voltage regulation
    • ±3% Charge current regulation
    • ±0.6% Input voltage regulation
  • High Integration
    • Internal loop compensation
    • Internal digital soft start
  • Safety
    • Input overvoltage protection
    • Battery temperature-sensing
    • Battery absent detection
    • Thermal shutdown
  • Charge status outputs for LED or host processor
  • Charge enable on MPPSET pin
  • Automatic sleep mode for low power consumption
    • < 15-µA OFF-state battery discharge current
  • Small 3.5 × 3.5 mm2 16-pin QFN package
  • Maximum Power Point Tracking (MPPT) capability by input Voltage regulation
  • Programmable MPPT setting
  • 5-V to 28-V Input solar panel
  • 600-kHz NMOS-NMOS Synchronous buck controller
  • Resistor programmable float voltage
  • Accommodates Li-Ion/Polymer, LiFePO4, lead acid chemistries
  • Accuracy
    • ±0.5% Charge voltage regulation
    • ±3% Charge current regulation
    • ±0.6% Input voltage regulation
  • High Integration
    • Internal loop compensation
    • Internal digital soft start
  • Safety
    • Input overvoltage protection
    • Battery temperature-sensing
    • Battery absent detection
    • Thermal shutdown
  • Charge status outputs for LED or host processor
  • Charge enable on MPPSET pin
  • Automatic sleep mode for low power consumption
    • < 15-µA OFF-state battery discharge current
  • Small 3.5 × 3.5 mm2 16-pin QFN package

Description

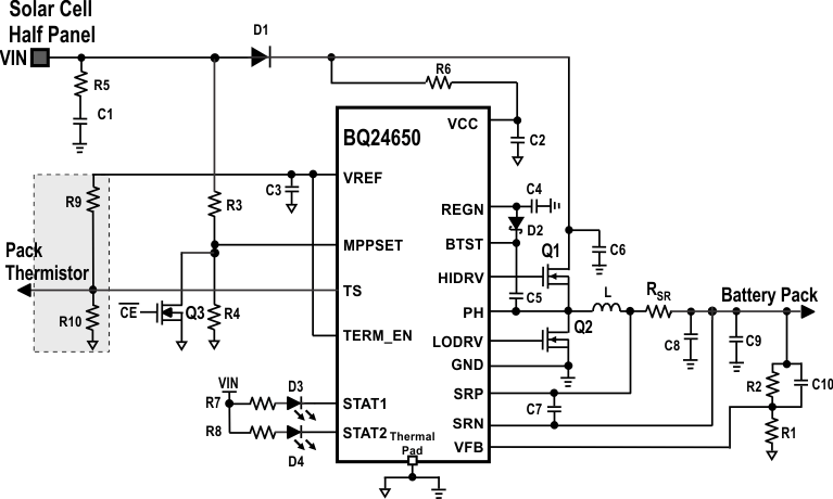
The BQ24650 device is a highly integrated switch-mode battery charge controller. It provides input voltage regulation, which reduces charge current when input voltage falls below a programmed level. When the input is powered by a solar panel, the input regulation loop lowers the charge current so that the solar panel can provide maximum power output.

The BQ24650 offers a constant-frequency synchronous PWM controller with high accuracy current and voltage regulation, charge preconditioning, charge termination, and charge status monitoring.

The BQ24650 charges the battery in three phases: pre-conditioning, constant current, and constant voltage. Charge is terminated when the current reaches 1/10 of the fast charge rate. The pre-charge timer is fixed at 30 minutes. The BQ24650 automatically restarts the charge cycle if the battery voltage falls below an internal threshold and enters a low quiescent current sleep mode when the input voltage falls below the battery voltage.

The BQ24650 supports a battery from 2.1 V to 26 V with VFB set to a 2.1-V feedback reference. The charge current is programmed by selecting an appropriate sense resistor. The BQ24650 is available in a 16 -pin, 3.5 mm × 3.5 mm2 thin QFN package.

The BQ24650 device is a highly integrated switch-mode battery charge controller. It provides input voltage regulation, which reduces charge current when input voltage falls below a programmed level. When the input is powered by a solar panel, the input regulation loop lowers the charge current so that the solar panel can provide maximum power output.

The BQ24650 offers a constant-frequency synchronous PWM controller with high accuracy current and voltage regulation, charge preconditioning, charge termination, and charge status monitoring.

The BQ24650 charges the battery in three phases: pre-conditioning, constant current, and constant voltage. Charge is terminated when the current reaches 1/10 of the fast charge rate. The pre-charge timer is fixed at 30 minutes. The BQ24650 automatically restarts the charge cycle if the battery voltage falls below an internal threshold and enters a low quiescent current sleep mode when the input voltage falls below the battery voltage.

The BQ24650 supports a battery from 2.1 V to 26 V with VFB set to a 2.1-V feedback reference. The charge current is programmed by selecting an appropriate sense resistor. The BQ24650 is available in a 16 -pin, 3.5 mm × 3.5 mm2 thin QFN package.

Subscribe to Welllinkchips !
Your Name
* Email
Submit a request