0
BQ24079QW-Q1
  • BQ24079QW-Q1
  • BQ24079QW-Q1

BQ24079QW-Q1

ACTIVE

Automotive Qualified Standalone 1-cell 1.5-A linear charger, Power Path and 4.1-V VBAT

Texas Instruments BQ24079QW-Q1 Product Info

1 April 2026 1

Parameters

Rating

Automotive

Number of series cells

1

Cell chemistry

Li-Ion/Li-Polymer

Charge current (max) (A)

1.5

Features

BAT temp thermistor monitoring (hot/cold profile), IC thermal regulation, Input OVP, Power Path, VINDPM (Input voltage threshold to maximize adaptor power)

Vin (min) (V)

4.35

Vin (max) (V)

6.4

Absolute max Vin (max) (V)

28

Control topology

Linear

Battery charge voltage (min) (V)

4.1

Battery charge voltage (max) (V)

4.1

Control interface

Standalone (RC-Settable)

Operating temperature range (°C)

-40 to 125

Package

VQFN (RGT)-16-9 mm² 3 x 3

Features

  • Qualified for Automotive Applications
  • AEC-Q100 Qualified with the Following Results:
    • Device Temperature Grade 1: -40°C to +125°C Ambient Operating Temperature Range
    • Device HBM ESD Classification Level 2
    • Device CDM ESD Classification Level C4A
  • Fully Compliant USB Charger
    • Selectable 100-mA and 500-mA Maximum Input Current
    • 100-mA Maximum Current Limit Ensures Compliance to USB-IF Standard
    • Input Based Dynamic Power Management (VIN-DPM) for Protection Against Poor USB Sources
  • 28-V Input Rating with Overvoltage Protection
  • 4.1-V Battery Regulation Voltage
  • Integrated Dynamic Power-Path Management (DPPM) Function Simultaneously and Independently Powers the System and Charges the Battery
  • Supports up to 1.5-A Charge Current with Current Monitoring Output (ISET)
  • Programmable Input Current Limit up to 1.5 A for Wall Adapters
  • Battery Disconnect Function with SYSOFF Input
  • Programmable Pre-Charge and Fast-Charge Safety Timers
  • Reverse Current, Short-Circuit, and Thermal Protection
  • NTC Thermistor Input
  • Proprietary Start Up Sequence Limits Inrush Current
  • Status Indication – Charging/Done, Power Good
  • Small 3 mm × 3 mm 16 Lead VQFN Package with Wettable Flank
  • Qualified for Automotive Applications
  • AEC-Q100 Qualified with the Following Results:
    • Device Temperature Grade 1: -40°C to +125°C Ambient Operating Temperature Range
    • Device HBM ESD Classification Level 2
    • Device CDM ESD Classification Level C4A
  • Fully Compliant USB Charger
    • Selectable 100-mA and 500-mA Maximum Input Current
    • 100-mA Maximum Current Limit Ensures Compliance to USB-IF Standard
    • Input Based Dynamic Power Management (VIN-DPM) for Protection Against Poor USB Sources
  • 28-V Input Rating with Overvoltage Protection
  • 4.1-V Battery Regulation Voltage
  • Integrated Dynamic Power-Path Management (DPPM) Function Simultaneously and Independently Powers the System and Charges the Battery
  • Supports up to 1.5-A Charge Current with Current Monitoring Output (ISET)
  • Programmable Input Current Limit up to 1.5 A for Wall Adapters
  • Battery Disconnect Function with SYSOFF Input
  • Programmable Pre-Charge and Fast-Charge Safety Timers
  • Reverse Current, Short-Circuit, and Thermal Protection
  • NTC Thermistor Input
  • Proprietary Start Up Sequence Limits Inrush Current
  • Status Indication – Charging/Done, Power Good
  • Small 3 mm × 3 mm 16 Lead VQFN Package with Wettable Flank

Description

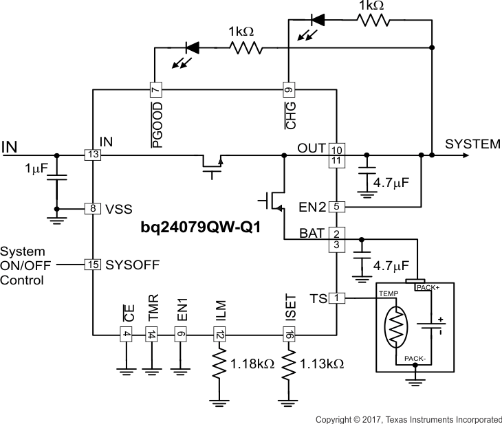
The bq24079QW-Q1 is an integrated Li-ion linear charger and system power-path management device targeted at space-constraint automotive applications such as telematics/eCall. The device can operate from 4.35 V to 6.4 V and support charge currents up to 1.5 A. The input voltage range with input overvoltage protection supports unregulated adapters. The USB input current limit accuracy and start up sequence allow the bq24079QW-Q1 to meet the USB-IF inrush current specification. Additionally, the input dynamic power management (VIN-DPM) prevents the system load from crashing incorrectly configured USB sources.

The bq24079QW-Q1 features dynamic power-path management (DPPM) that powers the system while simultaneously and independently charging the battery. The DPPM circuit reduces the charge current when the input current limit causes the system output to fall to the DPPM threshold; thus, supplying the system load at all times while monitoring the charge current separately. This feature along with the 4.1-V battery regulation voltage helps to extend battery life time by reducing the number of charge and discharge cycles on the battery, allowing for proper charge termination and enabling the system to run with a defective or absent battery pack.

Additionally, the regulated system input enables instant system turn-on when plugged in even with a totally discharged battery. The power-path management architecture also permits the battery to supplement the system current requirements when the adapter cannot deliver the peak system currents, enabling the use of a smaller adapter.

The battery is charged in three phases: conditioning, constant current, and constant voltage. In all charge phases, an internal control loop monitors the IC junction temperature and reduces the charge current if the internal temperature threshold is exceeded. The charger power stage and charge current sense functions are fully integrated. The charger function has high accuracy current and voltage regulation loops, charge status display, and charge termination. The input current limit and charge current are programmable using external resistors.

The bq24079QW-Q1 is an integrated Li-ion linear charger and system power-path management device targeted at space-constraint automotive applications such as telematics/eCall. The device can operate from 4.35 V to 6.4 V and support charge currents up to 1.5 A. The input voltage range with input overvoltage protection supports unregulated adapters. The USB input current limit accuracy and start up sequence allow the bq24079QW-Q1 to meet the USB-IF inrush current specification. Additionally, the input dynamic power management (VIN-DPM) prevents the system load from crashing incorrectly configured USB sources.

The bq24079QW-Q1 features dynamic power-path management (DPPM) that powers the system while simultaneously and independently charging the battery. The DPPM circuit reduces the charge current when the input current limit causes the system output to fall to the DPPM threshold; thus, supplying the system load at all times while monitoring the charge current separately. This feature along with the 4.1-V battery regulation voltage helps to extend battery life time by reducing the number of charge and discharge cycles on the battery, allowing for proper charge termination and enabling the system to run with a defective or absent battery pack.

Additionally, the regulated system input enables instant system turn-on when plugged in even with a totally discharged battery. The power-path management architecture also permits the battery to supplement the system current requirements when the adapter cannot deliver the peak system currents, enabling the use of a smaller adapter.

The battery is charged in three phases: conditioning, constant current, and constant voltage. In all charge phases, an internal control loop monitors the IC junction temperature and reduces the charge current if the internal temperature threshold is exceeded. The charger power stage and charge current sense functions are fully integrated. The charger function has high accuracy current and voltage regulation loops, charge status display, and charge termination. The input current limit and charge current are programmable using external resistors.

Subscribe to Welllinkchips !
Your Name
* Email
Submit a request