0
MX7824
  • MX7824

MX7824

PRODUCTION

CMOS, High-Speed, 8-Bit ADC with 4- or 8-Channel Multiplexer

Analog Devices MX7824 Product Info

10 February 2026 19

Features

  • One-Chip Data Acquisition System
  • Four or Eight Analog Input Channels
  • 2.5μs per Channel Conversion Time
  • Internal 2.5V Reference (MAX154/MAX158 only)
  • Built-In Track/Hold Function
  • ½ LSB Error Specification
  • Single +5V Supply Operation
  • No External Clock
  • New Space-Saving SSOP Package

Part details & applications

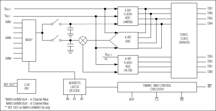
The MAX154/MAX158 and MX7824/MX7828 are high-speed, multi-channel analog-to-digital converters (ADCs). The MAX154 and MX7824 have four analog input channels, while the MAX158 and MX7828 have eight channels. conversion time for all devices is 2.5μs. The MAX154/MAX158 also feature a 2.5V on-chip reference, forming a complete high-speed data acquisition system.

All four converters include a built-in track/hold, eliminating the need for an external track/hold with many input signals. The analog input range is 0V to +5V, although the ADC operates from a single +5V supply.

Microprocessor interfaces are simplified by the ADC's ability to appear as a memory location or I/O port without the need for external logic. The data outputs use latched, three-state buffer circuitry to allow direct connection to a microprocessor data bus or system input port.

The MX7824 and MX7828 are pin compatible with Analog Devices' AD7824 and AD7828. The MAX154 and MAX158, which feature internal references, are also compatible with these products.

Applications

  • Audio Instrumentation
  • Digital Signal Processing
  • High-Speed Data Acquisition
  • High-Speed Servo Control
  • Telecommunications

Subscribe to Welllinkchips !
Your Name
* Email
Submit a request