0
MAX9890
  • MAX9890

MAX9890

PRODUCTION

Audio Click-Pop Suppressor Industry's First Integrated Audio Click-and-Pop Suppressor

Analog Devices MAX9890 Product Info

10 February 2026 7

Features

  • 36dB Click-Pop Suppression
  • 2.7V to 5.5V Single-Supply Operation
  • Clickless/Popless Startup/Power-Up and Shutdown/Power-Down
  • 0.001µA Low-Power Shutdown Mode
  • THD+N < 0.003% Into 32Ω
  • ±8kV ESD Protected Outputs (Human Body Model)
  • Requires Only One 0.1µF Capacitor to Complete the Circuit
  • Low 14µA Supply Current
  • Tiny Packaging
    • 9-Bump UCSP (1.5mm x 1.5mm x 0.6mm)
    • 8-Pin TDFN (3mm x 3mm x 0.8mm)

Part details & applications

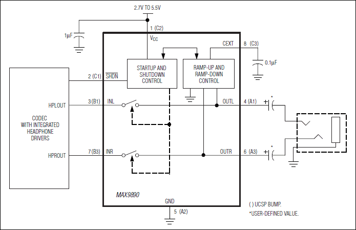
The MAX9890 provides click-and-pop suppression for devices such as CODECs with integrated headphone amplifiers that lack a clickless/popless startup/power-up or shutdown/power-down. The device controls the ramping of the DC bias voltage on the output-coupling capacitors and the application of the audio signal to ensure that no audible transients are present at the headphones. The MAX9890A features a 200ms startup time for use with up to 100µF coupling capacitors. The MAX9890B features a 330ms startup time for use with greater than 100µF coupling capacitors.

The MAX9890 consumes 14µA of supply current and 0.001µA in shutdown, while contributing less than 0.003% THD+N into a 32Ω load. ESD (Human Body Model) protection circuitry on the outputs protect the MAX9890 and devices further up the signal chain from ESD strikes up to ±8kV.

The MAX9890 is available in a miniature (1.5mm x 1.5mm x 0.6mm) 9-bump chip-scale package (UCSP™), as well as an 8-pin TDFN package (3mm x 3mm x 0.8mm), and is specified for operation over the -40°C to +85°C extended temperature range.

Applications

  • Cell Phones
  • High-End Notebook Audio
  • PDAs
  • Portable DVD Players
  • Portable MP3 Players

Subscribe to Welllinkchips !
Your Name
* Email
Submit a request