0
MAX8506
  • MAX8506

MAX8506

PRODUCTION

PWM Step-Down DC-DC Converters with 75mΩ Bypass FET for WCDMA and cdmaOne Handsets PWM Step-Down DC-DC Converters with 75mΩ Bypass FET for WCDMA and cdmaOne™ Handsets

Analog Devices MAX8506 Product Info

10 February 2026 9

Features

  • Integrated 75mΩ (typ) Bypass FET
  • 38mV Dropout at 600mA Load
  • Up to 94% Efficiency
  • Dynamically Adjustable Output from 0.4V to 3.4V (MAX8506, MAX8507)
  • Externally Fixed Output from 0.75V to 3.4V (MAX8508)
  • 1MHz Fixed-Frequency PWM Switching
  • 600mA Guaranteed Output Current
  • Shutdown Mode 0.1µA (typ)
  • 16-Pin Thin QFN (4mm x 4mm, 0.8mm max Height)

Part details & applications

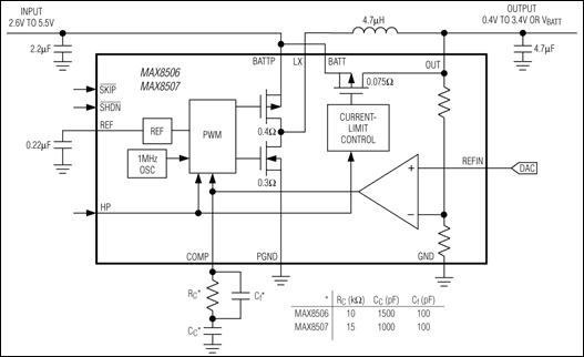
The MAX8506/MAX8507/MAX8508 integrate a PWM step-down DC-DC regulator and a 75mΩ (typ) bypass FET to power the PA in WCDMA and cdmaOne™ cell phones. The supply voltage range is from 2.6V to 5.5V, and the guaranteed output current is 600mA. One megahertz PWM switching allows for small external components.

The MAX8506 and MAX8507 are dynamically controlled to provide varying output voltages from 0.4V to 3.4V. The MAX8508 is externally programmed for fixed 0.75V to 3.4V output. Digital logic enables a high-power (HP) bypass mode that connects the output directly to the battery for all versions. The MAX8506/MAX8507/MAX8508 are designed so the output settles in less than 30µs for a full-scale change in output voltage and load current.

The MAX8506/MAX8507/MAX8508 are offered in 16-pin 4mm x 4mm thin QFN packages (0.8mm max height).

Applications

  • WCDMA/NCDMA Cell Phones
  • Wireless Modems
  • Wireless PDAs, Palmtops, and Notebook Computers

Subscribe to Welllinkchips !
Your Name
* Email
Submit a request