0
MAX797
  • MAX797

MAX797

PRODUCTION

Step-Down Controllers with Synchronous Rectifier for CPU Power We Recommend Improved Performance Devices: MAX1652/MAX1653/MAX1654/MAX1655 for New Designs

Analog Devices MAX797 Product Info

10 February 2026 6

Features

  • 96% Efficiency
  • 4.5V to 30V Input Range
  • 2.5V to 6V Adjustable Output
  • Preset 3.3V and 5V Outputs (at up to 10A)
  • Multiple Regulated Outputs
  • +5V Linear-Regulator Output
  • Precision 2.505V Reference Output
  • Automatic Bootstrap Circuit
  • 150kHz/300kHz Fixed-Frequency PWM Operation
  • Programmable Soft-Start
  • 375µA Typ Quiescent Current (VIN = 12V, VOUT = 5V)
  • 1µA Typ Shutdown Current

Part details & applications

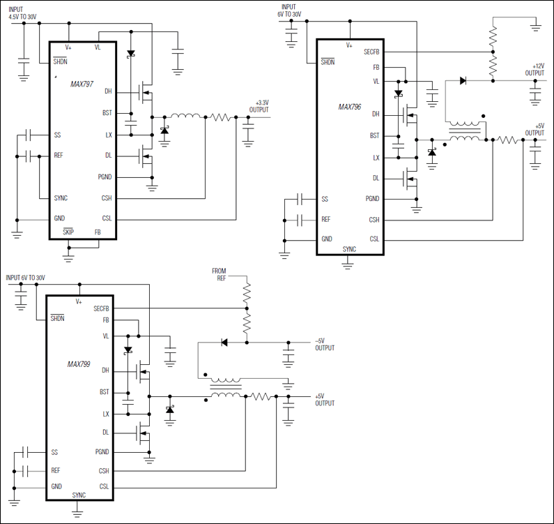
The MAX796/MAX797/MAX799 high-performance, step-down DC-DC converters with single or dual outputs provide main CPU power in battery-powered systems. These buck controllers achieve 96% efficiency by using synchronous rectification and Maxim's proprietary Idle Mode™ control scheme to extend battery life at full-load (up to 10A) and no-load outputs. Excellent dynamic response corrects output transients caused by the latest dynamic-clock CPUs within five 300kHz clock cycles. Unique bootstrap circuitry drives inexpensive N-channel MOSFETs, reducing system cost and eliminating the crowbar switching currents found in some PMOS/NMOS switch designs.

The MAX796/MAX799 are specially equipped with a secondary feedback input (SECFB) for transformer-based dual-output applications. This secondary feedback path improves cross-regulation of positive (MAX796) or negative (MAX799) auxiliary outputs.

The MAX797 has a logic-controlled and synchronizable fixed-frequency pulse-width-modulating (PWM) operating mode, which reduces noise and RF interference in sensitive mobile-communications and pen-entry applications. The SKIP-bar override input allows automatic switchover to idle-mode operation (for high-efficiency pulse skipping) at light loads, or forces fixed-frequency mode for lowest noise at all loads.

The MAX796/MAX797/MAX799 are all available in 16-pin DIP and narrow SO packages. See the table below to compare these three converters.

Applications

  • Cell Phones
  • Notebook and Subnotebook Computers
  • PDAs and Mobile Communicators

Subscribe to Welllinkchips !
Your Name
* Email
Submit a request