0
MAX5802
  • MAX5802

MAX5802

PRODUCTION

Ultra-Small, Dual-Channel, 8-/10-/12-Bit Buffered Output DACs with Internal Reference and I²C Interface Feature-Rich, 2-Channel DAC Family with Internal Voltage Reference and I²C Interface

Analog Devices MAX5802 Product Info

10 February 2026 9

Features

  • Two High-Accuracy DAC Channels
    • 12-Bit Accuracy Without Adjustment
    • ±1 LSB INL Buffered Voltage Output
    • Monotonic Over All Operating Conditions
    • Independent Mode Settings for Each DAC
  • Three Precision Selectable Internal References
    • 2.048V, 2.500V, or 4.096V
  • Internal Output Buffer
    • Rail-to-Rail Operation with External Reference
    • 4.5µs Settling Time
    • Outputs Directly Drive 2kΩ Loads
  • Small 5mm x 3mm 10-Pin µMAX or Ultra-Small 3mm x 3mm 10-Pin TDFN Package
  • Wide 2.7V to 5.5V Supply Range
  • Separate 1.8V to 5.5V VDDIO Power-Supply Input
  • Fast 400kHz I²C-Compatible, 2-Wire Serial Interface
  • Power-On-Reset to Zero-Scale DAC Output
  • Active-Low CLR For Asynchronous Control
  • Three Software-Selectable Power-Down Output Impedances
    • 1kΩ, 100kΩ, or High Impedance
    • Low 350µA Supply Current at 3V VDD

Part details & applications

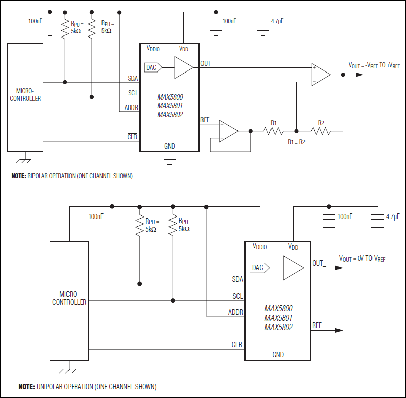
The MAX5800/MAX5801/MAX5802 2-channel, low-power, 8-/10-/12-bit, voltage-output digital-to-analog converters (DACs) include output buffers and an internal reference that is selectable to be 2.048V, 2.500V, or 4.096V. The MAX5800/MAX5801/MAX5802 accept a wide supply voltage range of 2.7V to 5.5V with extremely low power (1.5mW) consumption to accommodate most low-voltage applications. A precision external reference input allows rail-to-rail operation and presents a 100kΩ (typ) load to an external reference.

The MAX5800/MAX5801/MAX5802 have an I2C-compatible, 2-wire interface that operates at clock rates up to 400kHz. The DAC output is buffered and has a low supply current of less than 250µA per channel and a low offset error of ±0.5mV (typ). On power-up, the MAX5800/MAX5801/MAX5802 reset the DAC outputs to zero, providing additional safety for applications that drive valves or other transducers which need to be off on power-up. The internal reference is initially powered down to allow use of an external reference. The MAX5800/MAX5801/MAX5802 allow simultaneous output updates using software LOAD commands.

A clear logic input (active-low CLR) allows the contents of the CODE and the DAC registers to be cleared asynchronously and sets the DAC outputs to zero. The MAX5800/MAX5801/MAX5802 are available in a small 10-pin µMAX® and an ultra-small, 10-pin TDFN package and are specified over the -40°C to +125°C temperature range.

Applications

  • Automatic Tuning and Optical Control
  • Data Acquisition
  • Gain and Offset Adjustment
  • Portable Instrumentation
  • Power Amplifier Control and Biasing
  • Process Control and Servo Loops
  • Programmable Voltage and Current Sources

Subscribe to Welllinkchips !
Your Name
* Email
Submit a request