0
MAX5222
  • MAX5222

MAX5222

PRODUCTION

Dual, 8-Bit, Voltage-Output, Serial DAC in 8-Pin SOT23

Analog Devices MAX5222 Product Info

10 February 2026 9

Features

  • Operates from a Single +2.7V to +5.5V Supply
  • Tiny 8-Pin SOT23 Package (3mm x 3mm)
  • Dual Buffered Voltage Output
  • Low Power Consumption
    • 0.4mA Operating Current
    • <1µA Shutdown Current
  • Programmable Shutdown Mode
  • 25MHz, 3-Wire Serial Interface
  • SPI, QSPI, and MICROWIRE Compatible

Part details & applications

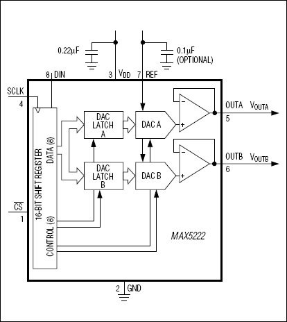
The MAX5222 contains two 8-bit, buffered, voltage-output digital-to-analog converters (DAC A and DAC B) in a small 8-pin SOT23 package. Both DAC outputs can source and sink 1mA to within 100mV of ground and VDD. The MAX5222 operates with a single +2.7V to +5.5V supply.

The device uses a 3-wire serial interface, which operates at clock rates up to 25MHz and is compatible with SPI™, QSPI™, and MICROWIRE™ interface standards. The serial input shift register is 16 bits long and consists of 8 bits of DAC input data and 8 bits for DAC selection and shutdown control. DAC registers can be loaded independently or in parallel at the positive edge of active-low CS.

The MAX5222's ultra-low power consumption and tiny 8-pin SOT23 package make it ideal for portable and battery-powered applications. Supply current is less than 1mA and drops below 1µA in shutdown mode. In addition, the reference input is disconnected from the REF pin during shutdown, further reducing the system's total power consumption.

Applications

  • Digital Gain and Offset Control
  • Power-Amp Bias Control
  • Programmable Current Sources
  • Programmable Voltage Sources
  • VCO Tuning

Subscribe to Welllinkchips !
Your Name
* Email
Submit a request