0
MAX4952B
  • MAX4952B

MAX4952B

PRODUCTION

Dual 1.5/3.0/6.0Gbps SAS/SATA Redriver Low-Cost MAX4952B Routes and Redrives the Signal Through Connectors

Analog Devices MAX4952B Product Info

10 February 2026 7

Features

  • Single +3.3V Supply Operation
  • Low Power-Down Current (350µA typ) for Power-Sensitive Applications
  • Supports SAS I/II/III ≤ 6.0Gbps
  • Excellent Return Loss
    • Exceeds SAS/SATA Return Loss Mask (Better Than 8dB Up to 3GHz)
  • Supports SAS/SATA OOB-Level Signaling Very Fast Entry and Exit Time of 5ns (Max) Programmable SAS/SATA Threshold
  • Independent Output-Boost Selection Two Levels: 0dB, 6dB
  • On-Chip 50Ω Input/Output Terminations
  • In-Line Signal Traces for Flow-Through Layout
  • Space-Saving, 4.0mm × 4.0mm TQFN Package
  • ESD Protection on All Pins: ±5.5kV (Human Body Model)

Part details & applications

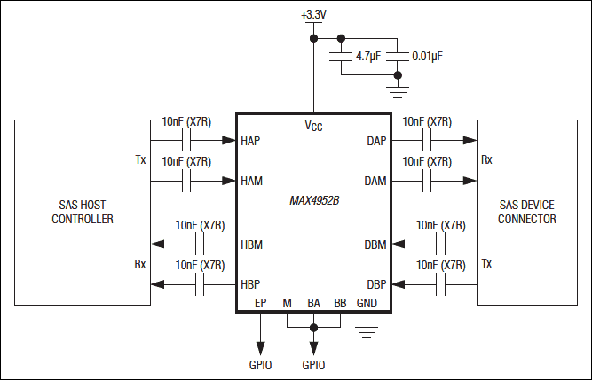
The MAX4952B dual-channel redriver is designed to redrive one full lane of SAS or SATA signals up to 6.0Gbps and operates from a single +3.3V supply. The MAX4952B is designed for commercial SAS or SAS/SATA applications, such as servers.

The MAX4952B features independent output boost and enhances signal integrity at the receiver by re-establishing full output levels. SAS/SATA out-of-band (OOB) signaling is supported using high-speed amplitude detection on the inputs and squelch on the corresponding outputs.

Inputs and outputs are all terminated in 50Ω internally and exhibit excellent return loss.

The MAX4952B is available in a small, 20-pin, 4.0mm × 4.0mm TQFN package with flow-through traces for ease of layout. This device is specified over the 0°C to +70°C operating temperature range.

Applications

  • Data Storage
  • Servers

Subscribe to Welllinkchips !
Your Name
* Email
Submit a request