0
MAX38800
  • MAX38800
  • MAX38800

MAX38800

PRODUCTION

Integrated, Step-Down Switching Regulator with Selectable Applications Configurations 9A Fully Integrated, Highly Efficient Switching Regulator

Analog Devices MAX38800 Product Info

10 February 2026 11

Features

  • High-Efficiency Solution
    • Up to 96% Peak
    • Up to 95.5% Full Load
    • Up to 94% Light-Load Efficiency at 1A with DCM Enabled
  • Flexible Design Allows Early PCB Definition
    • Footprint Compatible with MAX38801 (15A) and MAX38802/MAX38803 (25A)
    • Programmable Switching Frequency up to 1MHz
    • Programmable Soft-Start and STAT Delay Timings
    • Programmable Reference Voltage with External Input Option
    • Programmable Positive and Negative OCP Limit
    • Supports Current Sourcing and Sinking
  • Advanced Architecture, Protection and Reporting Guarantees Reliable Designs
    • Analog Current or Temperature Reporting
    • Differential Remote Sense with Open-Circuit Detection
    • Fast Transient Response with Quick-PWM™ Architecture
    • Percentage-Based Output Power Good and OVP
    • Open-Drain Status Indicator (STAT) Pin
    • Input Undervoltage and Overvoltage Lockout
    • Adaptive Dead-Time Control
  • Saves Board Space
    • Integrated Boost Switch
    • 19-Bump WLCSP (2.2mm x 2.8mm) Footprint
    • Operation Using Ceramic Input and Output Capacitors

Part details & applications

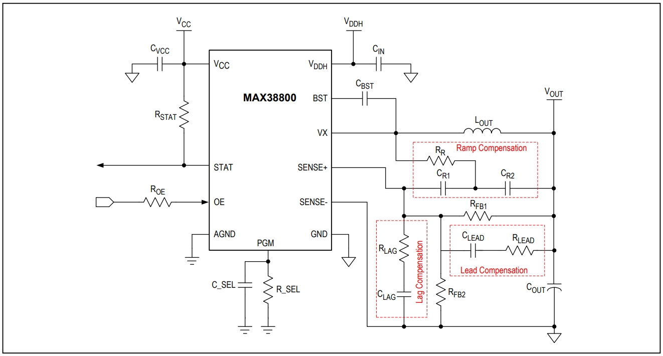
The MAX38800 is a fully integrated, highly efficient switching regulator for applications operating from 6.5V to 14V input supplies that require up to 9A maximum load. This single-chip regulator provides compact high-efficiency power delivery for precision outputs that demand fast transient response.

The device has different programmability options to enable a wide range of configurations. The programmable features include: internal/external reference voltage, output voltage set-point, switching frequency, overcurrent protection level (OCP), and soft-start timing. Discontinuous current mode (DCM) operation can be enabled using pinstrapping to improve light-load efficiency.

The MAX38800 includes multiple protection and measurement features. Positive and negative cycle-by-cycle OCP, short-circuit protection and overtemperature protection (OTP) ensure robust design. Input undervoltage and overvoltage lockout shut down the regulator to prevent damages when the input voltage is out of specification. Regulation is halted in case of an output overvoltage (OVP) event. A status pin indicates that the output voltage is within range and the output voltage is in regulation. The device has an analog output that can be configured to report output current or junction temperature.

The device is available in a 19-bump (2.2mm x 2.8mm) WLCSP package that provides low thermal resistance and minimizes the printed circuit board area.

Applications

  • DDR Memory: VDDQ, VPP and VTT
  • GPU Core Supply
  • I/O and Chipset Supplies
  • Point-of-Load (POL) applications
  • Servers/μServers

Subscribe to Welllinkchips !
Your Name
* Email
Submit a request