0
MAX3676
  • MAX3676

MAX3676

NOT RECOMMENDED FOR NEW DESIGNS

622Mbps, 3.3V Clock-Recovery and Data-Retiming IC with Limiting Amplifier High-Performance, Low-Power 622Mbps CDR

Analog Devices MAX3676 Product Info

10 February 2026 19

Features

  • Single +3.3V or +5.0V Power Supply
  • Exceeds ITU/Bellcore SDH/SONET Regenerator Specifications
  • Low Power: 237mW at +3.3V
  • Selectable Data Inputs, Differential PECL or Analog
  • Received-Signal-Strength Indicator
  • Loss-of-Power and Loss-of-Lock Monitors
  • Differential PECL Clock and Data Outputs
  • No External Reference Clock Required

Part details & applications

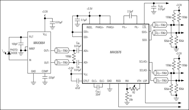
The MAX3676 is a complete clock-recovery and data-retiming IC incorporating a limiting amplifier. It is intended for 622Mbps SDH/SONET applications and operates from a single +3.3V supply.

The MAX3676 is designed for both section-regenerator and terminal-receiver applications in OC12/STM-4 transmission systems. Its jitter performance exceeds all SONET/SDH specifications.

The MAX3676 has two differential input amplifiers: one accepts positive-referenced emitter-coupled logic (PECL) levels, while the other accepts small-signal analog levels. The analog inputs access the limiting amplifier stage, which provides both a received-signal-strength indicator (RSSI) and a programmable-threshold loss-of-power (LOP) monitor. Selecting the PECL amplifier disables the limiting amplifier, conserving power. A loss-of-lock (LOL) monitor is also incorporated as part of the fully integrated phase-locked loop (PLL).

Applications

  • Add/Drop Multiplexers
  • ATM Switches
  • Digital Cross-Connects
  • SDH/SONET Access Nodes
  • SDH/SONET Receivers and Regenerators

Subscribe to Welllinkchips !
Your Name
* Email
Submit a request