0
MAX2981
  • MAX2981

MAX2981

PRODUCTION

Integrated Powerline Communication Analog Front-End Transceiver and Line Driver Industry's First Automotive-/Industrial-Grade AFE Plus Line Driver

Analog Devices MAX2981 Product Info

10 February 2026 8

Features

  • HomePlug 1.0 Compliant
  • Fully Integrated AFE and Line Driver
  • Fully Compatible with the MAX2982/MAX2986
  • Pin-to-Pin Compatible with the MAX2980
  • Seamless Interface to Third-Party PHY ICs
  • Fully Integrated, 10-Bit, 50Msps ADC and DAC
  • 56dB Adaptive Gain Control
  • Line Impedance Drive Capability as Low as 10Ω
  • Line-Driver Bypass Mode
  • 220mA in Rx Mode and 150mA in Tx Mode at 3.3V
  • -40°C to +105°C Operating Temperature Range
  • AEC-Q100 Rev F (Automotive) Qualified
  • 64-Pin LQFP Package

Part details & applications

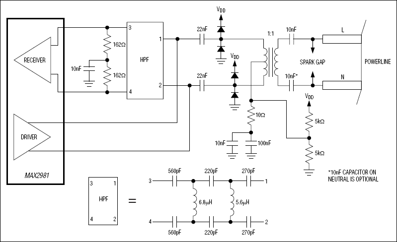
The MAX2981 powerline communication analog front-end (AFE) and line-driver IC is a state-of-the-art CMOS device that delivers high performance at low cost. This highly integrated design combines an analog-to-digital converter (ADC), digital-to-analog converter (DAC), adaptive gain control (AGC), filters, and line driver on a single chip. The MAX2981 substantially reduces previously required system components and complies with the HomePlug® 1.0 standard.

Combined with Maxim's integrated PHY/MAC digital baseband, the device delivers the most flexible and cost-effective solution. The advanced design of the MAX2981 allows operation without external control, enabling simplified connection to a variety of HomePlug 1.0 digital PHY ICs.

The MAX2981 is specified over the -40°C to +105°C automotive temperature range and is offered in a 64-pin lead-free LQFP package. The device is qualified to the AEC-Q100 Rev F automotive standard. 

Applications

  • Broadband-over-Powerline (BPL)
  • Building Automation
  • Energy Management
  • Industrial Automation
  • IPTV Distribution
  • Local Area Networking (LAN)
  • Remote Monitoring and Control

Subscribe to Welllinkchips !
Your Name
* Email
Submit a request