0
MAX2041
  • MAX2041

MAX2041

PRODUCTION

High-Linearity, 1700MHz to 3000MHz Upconversion/Downconversion Mixer with LO Buffer/Switch Fully Integrated Up/Downconverter Delivers 7.2dB of Conversion Loss, 33.5dBm of IIP3, 7.4dB of NF, and 63dBc of 2LO - 2RF Rejection while Replacing a Passive Mixer,

Analog Devices MAX2041 Product Info

10 February 2026 7

Features

  • 1700MHz to 3000MHz RF Frequency Range
  • 1900MHz to 3000MHz LO Frequency Range
  • 1500MHz to 2000MHz LO Frequency Range (MAX2039)
  • DC to 350MHz IF Frequency Range
  • 7.2dB Conversion Loss
  • +33.5dBm Input IP3
  • +23.3dBm Input 1dB Compression Point
  • 7.4dB Noise Figure
  • Integrated LO Buffer
  • Integrated RF and LO Baluns
  • Low -3dBm to +3dBm LO Drive
  • Built-In SPDT LO Switch with 43dB LO1 to LO2 Isolation and 50ns Switching Time
  • Pin Compatible with the MAX2031 815MHz to 995MHz Mixer
  • External Current-Setting Resistor Provides Option for Operating Mixer in Reduced-Power/Reduced-Performance Mode
  • Lead-Free Package Available
  • Part details & applications

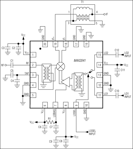
    The MAX2041 high-linearity passive upconverter or downconverter mixer is designed to provide 7.4dB NF and a 7.2dB conversion loss for an RF frequency range of 1700MHz to 3000MHz to support UMTS/WCDMA, DCS, PCS, and WiMAX base-station transmitter or receiver applications. The IIP3 is typically +33.5dBm for both downconversion and upconversion operation. With an LO frequency range of 1900MHz to 3000MHz, this particular mixer is ideal for high-side LO injection architectures. (For a pin-compatible mixer meant for low-side LO injection, refer to the MAX2039.)

    In addition to offering excellent linearity and noise performance, the MAX2041 also yields a high level of component integration. This device includes a double-balanced passive mixer core, a dual-input LO selectable switch, and an LO buffer. On-chip baluns are also integrated to allow for a single-ended RF input for downconversion (or RF output for upconversion), and single-ended LO inputs. The MAX2041 requires a nominal LO drive of 0dBm, and supply current is guaranteed to be below 145mA.

    The MAX2041 is pin compatible with the MAX2031 815MHz to 995MHz mixer, making this family of passive upconverters and downconverters ideal for applications where a common PC board layout is used for both frequency bands.

    The MAX2041 is available in a compact 20-pin thin QFN package (5mm x 5mm) with an exposed paddle. Electrical performance is guaranteed over the extended -40°C to +85°C temperature range.

    Applications

    • cdmaOne™ and cdma2000® Base Stations
    • DCS 1800/PCS 1900 EDGE Base Stations
    • Digital and Spread-Spectrum Communication Systems
    • Fixed Broadband Wireless Access
    • Microwave Links
    • Military Systems
    • PHS/PAS Base Station

    Subscribe to Welllinkchips !
    Your Name
    * Email
    Submit a request