0
MAX1972
  • MAX1972

MAX1972

PRODUCTION

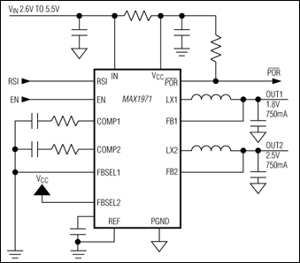
Dual, 180° Out-of-Phase, 1.4MHz, 750mA Step-Down Regulator with POR and RSI/PFO Smallest Internal Switch Dual Step-down for GBICs , xDSL Modems & USB Powered Devices

Analog Devices MAX1972 Product Info

10 February 2026 16

Features

  • Current-Mode, 1.4MHz Fixed-Frequency PWM Operation
  • 180° Out-of-Phase Operation Reduces Input Capacitor
  • ±1% Output Accuracy Over Load, Line, and Temperature Ranges
  • 750mA Guaranteed Output Current
  • 2.6V to 5.5V Input
  • Power-On Reset Delay of 16.6ms (MAX1970) or 175ms (MAX1971 and MAX1972)
  • Power-Fail Output (MAX1970 and MAX1972 Only)
  • Power-On Reset Input (MAX1971 Only)
  • Operation Outside xDSL Band
  • Ultra-Compact Design with Smallest External Components
  • Outputs Adjustable from 0.8V to VIN or 1.8V/3.3V and 1.5V/2.5V Preset
  • All-Ceramic Capacitor Application
  • Soft-Start Reduces Inrush Current

Part details & applications

The MAX1970/MAX1971/MAX1972 dual-output current-mode PWM buck regulators operate from 2.6V to 5.5V input and deliver a minimum of 750mA on each output. The MAX1970 and MAX1972 operate at a fixed 1.4MHz (MAX1971 operates at 700kHz) to reduce output inductor and capacitor size and cost. Switching the regulators 180° out-of-phase also reduces the input capacitor size and cost. Ceramic capacitors can be used for input and output.

The output voltages are programmable from 1.2V to VIN using external feedback resistors, or can be preset to 1.8V or 3.3V for output 1 and 1.5V or 2.5V for output 2. When one output is higher than 1.2V, the second can be configured down to sub-1V levels. Output accuracy is better than ±1% over variations in load, line, and temperature. Internal soft-start reduces inrush current during startup.

All devices feature power-on reset (active-low POR). The MAX1971 includes a reset input (RSI), which forces active-low POR low for 175ms after RSI goes low. The MAX1970 and MAX1972 include an open-drain power-fail output (PFO) that monitors input voltage and goes high when the input falls below 3.94V. For USB-powered xDSL modems, this output can be used to detect USB power failure. A minimum switching frequency of 1.2MHz ensures operation outside the xDSL band.

Applications

  • Copper Gigabit SFP and GBIC Modules
  • Dual LDO Replacement
  • USB-Powered Devices
  • XDSL Modems
  • xDSL Routers

Subscribe to Welllinkchips !
Your Name
* Email
Submit a request