0
MAX17112
  • MAX17112

MAX17112

PRODUCTION

High-Performance, Step-Up, DC-DC Converter High-Efficiency Boost Converter Provides Overvoltage Protection Up to 24V

Analog Devices MAX17112 Product Info

10 February 2026 6

Features

  • Input Overvoltage Protection
  • Adjustable Output from VIN to 20V
  • 2.6V to 5.5V Input Supply Range
  • Input Supply Undervoltage Lockout
  • 1MHz Fixed Switching Frequency
  • Programmable Soft-Start
  • Small 10-Pin, TDFN Package
  • Thermal-Overload Protection

Part details & applications

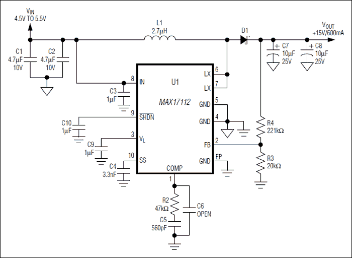
The MAX17112 is a high-performance, step-up, DC-DC converter that provides a regulated supply voltage for active-matrix thin-film transistor (TFT) liquid-crystal displays (LCDs). The MAX17112 incorporates current-mode, fixed-frequency (1MHz), pulse-width modulation (PWM) circuitry with a built-in, n-channel power MOSFET to achieve high efficiency and fast-transient response. The input overvoltage protection (OVP) function prevents damage to the MAX17112 from an input surge voltage (up to 24V).

The high switching frequency (1MHz) allows the use of ultra-small inductors and low-ESR ceramic capacitors. The current-mode architecture provides fast-transient response to pulsed loads. A compensation pin (COMP) gives users flexibility in adjusting loop dynamics. The internal MOSFET can generate output voltages up to 20V from an input voltage between 2.6V and 5.5V.

Soft-start slowly ramps the input current and is programmable with an external capacitor. The MAX17112 is available in a 10-pin TDFN package.

Applications

  • LCD Monitor Panels
  • Notebook Computer Displays

Subscribe to Welllinkchips !
Your Name
* Email
Submit a request