0
MAX15102
  • MAX15102
  • MAX15102

MAX15102

PRODUCTION

Small 2A, Low-Dropout Linear Regulator in a 2.7mm × 1.6mm Package Smallest, 1.7V to 5.5V, 2A LDO (150mV max) on the Market

Analog Devices MAX15102 Product Info

10 February 2026 5

Features

  • High-Accuracy LDO Provides Stable Power to Sensitive Processors
    • ±1.6% Output Accuracy Over Line, Load, and Temperature
    • Low Noise 15µVRMS (typ)
    • 150mV Dropout Guaranteed at 2A
  • Small Solution Size Allows More Space for Digital Circuitry
    • 1.6mm × 2.7mm WLP Package
    • Integrated Thermal-Shutdown Protection
    • Integrated Foldback Current Protection
  • Wide Voltage Ranges Accommodate Low-Voltage POL Requirements
    • Adjustable Output from 0.6V to 5.2V
    • 1.7V to 5.5V Operating Range

Part details & applications

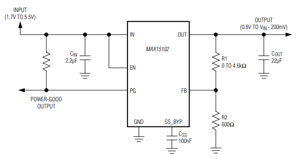
The MAX15102 is a small, low-dropout linear regulator optimized for networking, datacom, and server applications. The regulator delivers up to 2A from a 1.7V to 5.5V input supply with output accuracy of ±1.6%. The output is adjustable down to 0.6V with a guaranteed dropout voltage of less than 150mV at full load. The internal p-channel switch is protected with a foldback current limit and thermal shutdown.

The MAX15102 features an external bypass input to reduce noise. This bypass input also serves as a soft-start control. An enable input and power-good output are included for power sequence control.

The MAX15102 is available in a 1.6mm × 2.7mm WLP package and is fully specified from the -40°C to +105°C operating temperature range.

Applications

  • Base Stations
  • Networking
  • PLL Power
  • Servers
  • Telecom/Datacom

Subscribe to Welllinkchips !
Your Name
* Email
Submit a request