0
MAX1473
  • MAX1473

MAX1473

PRODUCTION

315MHz/433MHz ASK Superheterodyne Receiver with Extended Dynamic Range Industry's First 300MHz to 450MHz Superheterodyne Receiver with AGC and Integrated Image Rejection Operates from 3V or 5V Supplies

Analog Devices MAX1473 Product Info

10 February 2026 6

Features

  • Optimized for 315MHz or 433MHz ISM Band
  • Operates from Single 3.3V or 5.0V Supplies
  • High Dynamic Range with On-Chip AGC
  • Selectable Image-Rejection Center Frequency
  • Selectable x64 or x32 fLO/fXTAL Ratio
  • Low 5.2mA Operating Supply Current
  • < 2.5µA Low-Current Power-Down Mode for Efficient Power Cycling
  • 250µs Startup Time
  • Built-In 50dB RF Image Rejection
  • Receive Sensitivity of -114dBm

Part details & applications

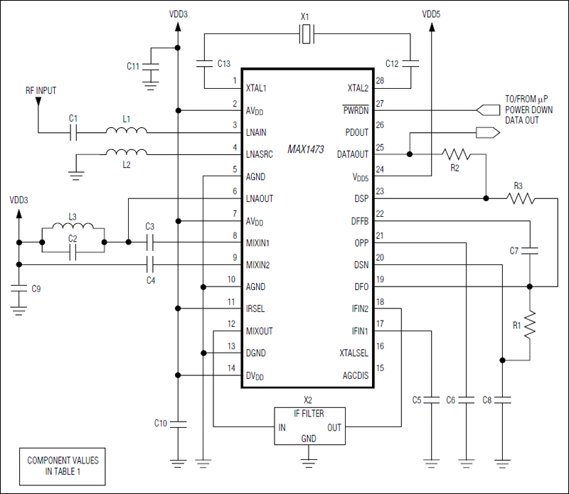
The MAX1473 fully integrated low-power CMOS superheterodyne receiver is ideal for receiving amplitude-shift-keyed (ASK) data in the 300MHz to 450MHz frequency range. Its signal range is from -114dBm to 0dBm. With few external components and a low-current power-down mode, it is ideal for cost- and power-sensitive applications typical in the automotive and consumer markets. The chip consists of a low-noise amplifier (LNA), a fully differential image-rejection mixer, an on-chip phase-locked-loop (PLL) with integrated voltage-controlled oscillator (VCO), a 10.7MHz IF limiting amplifier stage with received-signal-strength indicator (RSSI), and analog baseband data-recovery circuitry. The MAX1473 also has a discrete one-step automatic gain control (AGC) that drops the LNA gain by 35dB when the RF input signal is greater than -57dBm.

The MAX1473 is available in 28-pin TSSOP and 32-pin thin QFN packages. Both versions are specified for the extended (-40°C to +85°C) temperature range.

Applications

  • Automotive Remote Keyless Entry (RKE)
  • Garage Door Openers
  • Home Automation
  • Local Telemetry Systems
  • Remote Controls
  • Security Systems
  • Wireless Sensors

Subscribe to Welllinkchips !
Your Name
* Email
Submit a request