0
MAX14585A
  • MAX14585A

MAX14585A

PRODUCTION

Hi-Speed USB and Audio Switches with Negative Signal Capability and High-Voltage-Tolerant VBUS Detection Small, High-Performance USB Switches Integrate Low Power and High-ESD Protection

Analog Devices MAX14585A Product Info

10 February 2026 6

Features

  • Low Power Consumption
    • Low Supply Current 7µA (typ)
    • Single 2.7V to 5.5V Supply Operation, VCC
  • Flexible Design
    • Dual Power-Supply Architecture, VB and VCC
    • ANO_ Channel Override Control Input
  • High Level of Integration for Performance
    • 28V-Capable VB Input with Automatic UNC_ Selection by VBUS Detection
    • Low-Capacitance Hi-Speed USB for Both Channels (UNC_ and ANO_)
    • Distortion-Free Negative Signal Throughput Down to -1.8V on ANO_ Channel
    • 3Ω (typ) On-Resistance
    • 960MHz Bandwidth
    • 0.04% THD+N Audio Channel
    • ±15kV Human Body Model (HBM) ESD on COM1, COM2
  • Saves Board Space
    • Internal Shunt Resistor Reduces Clicks and Pops (MAX14585)
    • 10-Pin, 1.4mm x 1.8mm UTQFN Package

Part details & applications

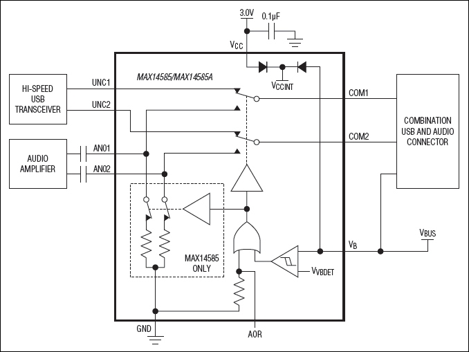
The MAX14585/MAX14585A high-ESD-protected double-pole/double-throw (DPDT) switches multiplex Hi-Speed (480Mbps) USB and analog signals such as AC-coupled audio or video. These devices combine the low on-capacitance (CON) and low on-resistance (RON) necessary for high-performance switching applications in portable electronics and include an internal negative supply to pass audio signals that swing below ground down to -1.8V. The devices also handle USB low-/full-speed signaling and operate from a 2.7V to 5.5V supply.

The devices feature a VBUS detection input (VB) that can handle voltage up to 28V to automatically switch to the USB signal path upon detection of a valid VBUS signal (VB > VVBDET). In a dead battery situation, the voltage on VB can supply power to the part if VB is greater than 4.5V. The MAX14585 features internal shunt resistors on the audio path to reduce clicks and pops heard at the output.

The MAX14585/MAX14585A are available in a space-saving, 10-pin, 1.4mm x 1.8mm UTQFN package and operate over the -40°C to +85°C temperature range.

Applications

  • Cell Phones
  • PDAs and Handheld Devices
  • Tablet PCs

Subscribe to Welllinkchips !
Your Name
* Email
Submit a request