0
MAX1133
  • MAX1133

MAX1133

PRODUCTION

16-Bit ADC, 200ksps, 5V Single-Supply with Reference

Analog Devices MAX1133 Product Info

10 February 2026 7

Features

  • 200ksps (bipolar) and 150ksps (unipolar) Sampling ADC
  • 16-Bits, No Missing Codes
  • 1.5 LSB INL Guaranteed
  • 85dB (min) SINAD
  • +5V Single-Supply Operation
  • Low-Power Operation, 7.5mA (Unipolar Mode)
  • 2.5µA Shutdown Mode
  • Software-Configurable Unipolar and Bipolar Input Ranges
    • 0 to +12V and ±12V (MAX1132)
    • 0 to +4.096V and ±4.096V (MAX1133)
    • Internal or External Reference
  • Internal or External Clock
  • SPI/QSPI/MICROWIRE-Compatible Serial Interface
  • Three User-Programmable Logic Outputs
  • Small, 20-Pin SSOP Package

Part details & applications

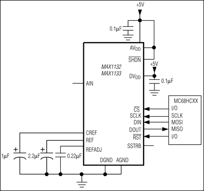
The MAX1132/MAX1133 are 200ksps, 16-bit ADCs. These serially interfaced ADCs connect directly to SPI™, QSPI™, and MICROWIRE™ devices without external logic. They combine an input scaling network, internal track/hold, clock, a +4.096V reference, and three general-purpose digital output pins (for external multiplexer or PGA control) in a 20-pin SSOP package. The excellent dynamic performance (SINAD > 85dB), high-speed (200ksps), and low power (7.5mA) of these ADCs, make them ideal for applications such as industrial process control, instrumentation, and medical applications. The MAX1132 accepts input signals of 0 to +12V (unipolar) or ±12V (bipolar), while the MAX1133 accepts input signals of 0 to +4.096V (unipolar) or ±4.096V (bipolar). Operating from a single +4.75V to +5.25V analog supply and a +4.75V to +5.25V digital supply, power-down modes reduce current consumption to 1mA at 10ksps and further reduce supply current to less than 20µA at slower data rates. A serial strobe output (SSTRB) allows direct connection to the TMS320 family of digital signal processors. The MAX1132/MAX1133 user can select either the internal clock, or an external serial-interface clock for the ADC to perform analog-to-digital conversions.

The MAX1132/MAX1133 feature internal calibration circuitry to correct linearity and offset errors. On-demand calibration allows the user to optimize performance. Three user-programmable logic outputs are provided for the control of an 8-channel mux or a PGA.

Applications

  • Data Acquisition
  • Industrial I/O Modules
  • Industrial Process Controls
  • Medical Instruments
  • Portable Battery-Powered Equipment

Subscribe to Welllinkchips !
Your Name
* Email
Submit a request