0
MAX1031
  • MAX1031

MAX1031

PRODUCTION

10-Bit 300ksps ADCs with FIFO, Temp Sensor, Internal Reference

Analog Devices MAX1031 Product Info

10 February 2026 10

Features

  • Internal Temperature Sensor (±0.7°C Accuracy)
  • 16-Entry First-In/First-Out (FIFO)
  • Analog Multiplexer with True Differential Track/Hold
    • 16-, 12-, 8-Channel Single Ended
    • 8-, 6-, 4-Channel True Differential (Unipolar or Bipolar)
  • Accuracy: ±1 LSB INL, ±1 LSB DNL, No Missing Codes Over Temperature
  • Scan Mode, Internal Averaging, and Internal Clock
  • Low-Power Single +3V Operation
    • 1mA at 300ksps
  • Internal 2.5V Reference or External Differential Reference
  • 10MHz 3-Wire SPI/QSPI/MICROWIRE-Compatible Interface
  • Space-Saving 28-Pin 5mm x 5mm TQFN Package

Part details & applications

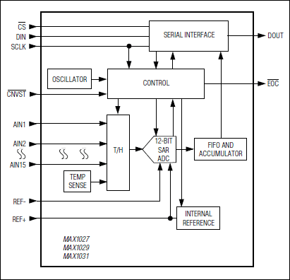
The MAX1027/MAX1029/MAX1031 are serial 10-bit analog-to-digital converters (ADCs) with an internal reference and an internal temperature sensor. These devices feature on-chip FIFO, scan mode, internal clock mode, internal averaging, and AutoShutdown™. The maximum sampling rate is 300ksps using an external clock. The MAX1031 has 16 input channels, the MAX1029 has 12 input channels, and the MAX1027 has 8 input channels. All input channels are configurable for single-ended or differential inputs in unipolar or bipolar mode. All three devices operate from a +3V supply and contain a 10MHz SPI™/QSPI™/MICROWIRE™-compatible serial port.

The MAX1031 is available in 28-pin, 5mm x 5mm, TQFN with exposed pad and 24-pin QSOP packages. The MAX1027/MAX1029 are only available in QSOP packages. All three devices are specified over the extended -40°C to +85°C temperature range.

Applications

  • Data Acquisition Systems
  • Data Logging
  • Industrial Control Systems
  • Instrumentation
  • Patient Monitoring
  • System Supervision

Subscribe to Welllinkchips !
Your Name
* Email
Submit a request