0
LTC2351-12
  • LTC2351-12
  • LTC2351-12

LTC2351-12

PRODUCTION

6 Channel, 12-Bit, 1.5Msps Simultaneous Sampling ADC with Shutdown

Analog Devices LTC2351-12 Product Info

10 February 2026 7

Features

  • 1.5Msps ADC with 6 Simultaneously Sampled Differential Inputs
  • 250ksps Throughput per Channel
  • 72dB SINAD
  • Low Power Dissipation: 16.5mW
  • 3V Single Supply Operation
  • 2.5V Internal Bandgap Reference, Can be Overdriven with External Reference
  • 3-Wire SPI-Compatible Serial Interface
  • Internal Conversion Triggered by CONV
  • SLEEP (12µW) Shutdown Mode
  • NAP (4.5mW) Shutdown Mode
  • 0V to 2.5V Unipolar, or ±1.25V Bipolar Differential Input Range
  • 83dB Common Mode Rejection
  • Tiny 32-Pin (5mm × 5mm) QFN Package

Part details & applications

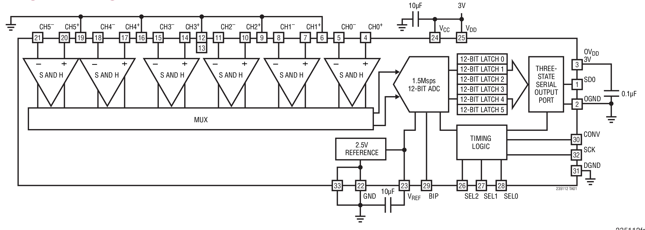
The LTC2351-12 is a 12-bit, 1.5Msps ADC with six simultaneously sampled differential inputs. The device draws only 5.5mA from a single 3V supply, and comes in a tiny 32-pin (5mm × 5mm) QFN package. A SLEEP shutdown mode further reduces power consumption to 12µW. The combination of low power and tiny package makes the LTC2351-12 suitable for portable applications.

The LTC2351-12 contains six separate differential inputs that are sampled simultaneously on the rising edge of the CONV signal. These six sampled inputs are then converted at a rate of 250ksps per channel.

The 83dB common mode rejection allows users to eliminate ground loops and common mode noise by measuring signals differentially from the source.

The device converts 0V to 2.5V unipolar inputs differentially, or ±1.25V bipolar inputs also differentially, depending on the state of the BIP pin. Any analog input may swing rail-to-rail as long as the differential input range is maintained.

The conversion sequence can be abbreviated to convert fewer than six channels, depending on the logic state of the SEL2, SEL1 and SEL0 inputs.

The serial interface sends out the six conversion results in 96 clocks for compatibility with standard serial interfaces.

Bits
LTC2351-12 12