0
LTC2274
  • LTC2274
  • LTC2274
  • LTC2274

LTC2274

PRODUCTION

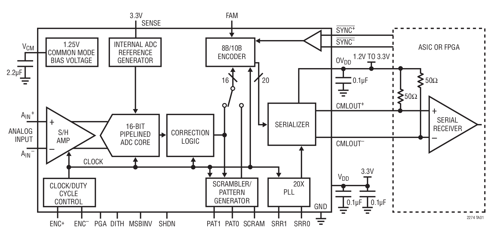
16-Bit, 105Msps Serial Output ADC (JESD204)

Analog Devices LTC2274 Product Info

10 February 2026 17

Features

  • High Speed Serial Interface (JESD204)
  • Sample Rate: 105Msps
  • 77.7dBFS Noise Floor
  • 100dB SFDR
  • SFDR >82dB at 250MHz (1.5VP-P Input Range)
  • PGA Front End (2.25VP-P or 1.5VP-P Input Range)
  • 700MHz Full Power Bandwidth S/H
  • Optional Internal Dither
  • Single 3.3V Supply
  • Power Dissipation: 1300mW
  • Clock Duty Cycle Stabilizer
  • Pin Compatible Family
    • 105Msps: LTC2274
    • 80Msps: LTC2273
    • 65Msps: LTC2272
  • 40-Pin 6mm × 6mm QFN Package

Part details & applications

The LTC2274 is a 105Msps, 16-bit A/D converter with a high speed serial interface. It is designed for digitizing high frequency, wide dynamic range signals with an input bandwidth of 700MHz. The input range of the ADC can be optimized using the PGA front end. The output data is serialized according to the JEDEC Serial Interface for Data Converters specification (JESD204).

The LTC2274 is perfect for demanding applications where it is desirable to isolate the sensitive analog circuits from the noisy digital logic. The AC performance includes a 77.7dB Noise Floor and 100dB spurious free dynamic range (SFDR). Ultra low internal jitter of 80fs RMS allows undersampling of high input frequencies with excellent noise performance. Maximum DC specs include ±4.5LSB INL and ±1LSB DNL (no missing codes) over temperature.

The encode clock inputs, ENC+ and ENC, may be driven differentially or single-ended with a sine wave, PECL, LVDS, TTL or CMOS inputs. A clock duty cycle stabilizer allows high performance at full speed with a wide range of clock duty cycles.

Applications

  • Telecommunications
  • Receivers
  • Cellular Base Stations
  • Spectrum Analysis
  • Imaging Systems
  • ATE

Subscribe to Welllinkchips !
Your Name
* Email
Submit a request