0
DS3903
  • DS3903

DS3903

PRODUCTION

Triple 128-Position Nonvolatile Digital Potentiometer Lowest Cost Nonvolatile Triple Potentiometer Ideal for Automating Power-Supply Calibration Eliminates Manual Factory Calibration Costs

Analog Devices DS3903 Product Info

10 February 2026 8

Features

  • Three 128-Position Linear Potentiometers (Two 10kΩ, One 100kΩ)
  • NV Wiper Storage
  • Low End-to-End Temperature Coefficient
  • Operates on an Industry-Standard 2-Wire Bus
  • Write-Protect Pin
  • Supply Range: 3V or 5V
  • Operating Temperature Range: -40°C to +85°C
  • Packaging: 20-Pin TSSOP

Part details & applications

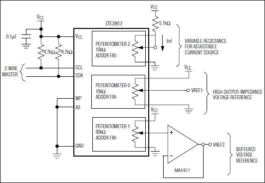
The DS3903 contains three nonvolatile (NV) low temperature coefficient digital potentiometers, which can be accessed through a 2-wire bus. The DS3903 operates in both 3V and 5V systems, and it features a write-protect pin that can lock the positions of the potentiometers. An address pin allows two DS3903s to be placed on the same 2-wire bus.

Applications

  • A Small and Low-Cost Replacement for Mechanical Potentiometers
  • Fiber Optic Transceiver Modules
  • Mobile Phones and PDAs
  • Portable Electronics
  • Power Supply Calibration

Subscribe to Welllinkchips !
Your Name
* Email
Submit a request