0
ADP1870
  • ADP1870
  • ADP1870

ADP1870

PRODUCTION

Synchronous Buck Controller with Constant On-Time and Valley Current Mode

Analog Devices ADP1870 Product Info

10 February 2026 8

Features

  • Power input voltage range: 2.95 V to 20 V
  • On-board bias regulator
  • Minimum output voltage: 0.6 V
  • 0.6 V reference voltage with ±1.0% accuracy
  • Supports all N-channel MOSFET power stages
  • Available in 300 kHz, 600 KHz, and 1.0 MHz options
  • No current-sense resistor required
  • Resistor-programmable current-sense gain
  • Thermal overload protection
  • Short-circuit protection
  • Precision enable input
  • Integrated bootstrap diode for high-side drive
  • Starts into a precharged load
  • Small, 10-lead MSOP package

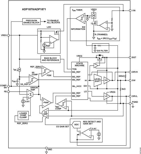
The ADP1870 / ADP1871 are versatile current-mode, synchronous step-down controllers that provide superior transient response, optimal stability, and current-limit protection by using a constant on-time, pseudo-fixed frequency with a programmable current limit, current-control scheme. In addition, these devices offer optimum performance at low duty cycles by utilizing valley current-mode control architecture. This allows the ADP1870 / ADP1871 to drive all N-channel power stages to regulate output voltages as low as 0.6 V.

The ADP1871 is the power saving mode (PSM) version of the device and is capable of pulse skipping to maintain output regulation while achieving improved system efficiency at light loads (see the Power Saving Mode (PSM) Version (ADP1871) section for more information).

Available in three frequency options (300 kHz, 600 kHz, and 1.0

Part details & applications

The ADP1870 / ADP1871 are versatile current-mode, synchronous step-down controllers that provide superior transient response, optimal stability, and current-limit protection by using a constant on-time, pseudo-fixed frequency with a programmable current limit, current-control scheme. In addition, these devices offer optimum performance at low duty cycles by utilizing valley current-mode control architecture. This allows the ADP1870 / ADP1871 to drive all N-channel power stages to regulate output voltages as low as 0.6 V.

The ADP1871 is the power saving mode (PSM) version of the device and is capable of pulse skipping to maintain output regulation while achieving improved system efficiency at light loads (see the Power Saving Mode (PSM) Version (ADP1871) section for more information).

Available in three frequency options (300 kHz, 600 kHz, and 1.0 MHz, plus the PSM option), the ADP1870 / ADP1871 are well suited for a wide range of applications that require a single-input power supply range from 2.95 V to 20 V. Low voltage biasing is supplied via a 5 V internal LDO.

In addition, an internally fixed soft start period is included to limit input in-rush current from the input supply during startup and to provide reverse current protection during soft start for a precharged output. The low-side current-sense, current-gain scheme and integration of a boost diode, along with the PSM/forced pulse width modulation (PWM) option, reduce the external part count and improve efficiency.

The ADP1870 / ADP1871 operate over the -40°C to +125°C junction temperature range and are available in 10-lead MSOP package.