0
UCC28720
  • UCC28720
  • UCC28720

UCC28720

ACTIVE

Constant-voltage, constant-current controller with primary-side regulation for bipolar power devices

Texas Instruments UCC28720 Product Info

1 April 2026 1

Parameters

Topology

Buck, Flyback

Control mode

Primary-side regulation

Features

CC/CV output regulation, Current limiting, DCM, Green mode, High-voltage startup, Input line monitor, Leading edge blanking, Light load efficiency, Low power, Overcurrent protection, Primary-side regulated, Quasi-Resonant, Soft start

Duty cycle (max) (%)

99

Package

SOIC (D)-7-29.4 mm² 4.9 x 6

Features

  • < 10-mW No-Load Power
  • Primary-Side Regulation (PSR) Eliminates Opto-
    Coupler
  • ±5% Voltage and Current Regulation Across Line
    and Load
  • 700-V Start-Up Switch
  • 80-kHz Maximum Switching Frequency Enables
    High-Power Density Charger Designs
  • Quasi-Resonant Valley-Switching Operation for
    Highest Overall Efficiency
  • Wide VDD Range Allows Small Bias Capacitor
  • Dynamic BJT Drive
  • Overvoltage, Low-Line, and Overcurrent
    Protection Functions
  • Programmable Cable Compensation
  • SOIC-7 Package
  • < 10-mW No-Load Power
  • Primary-Side Regulation (PSR) Eliminates Opto-
    Coupler
  • ±5% Voltage and Current Regulation Across Line
    and Load
  • 700-V Start-Up Switch
  • 80-kHz Maximum Switching Frequency Enables
    High-Power Density Charger Designs
  • Quasi-Resonant Valley-Switching Operation for
    Highest Overall Efficiency
  • Wide VDD Range Allows Small Bias Capacitor
  • Dynamic BJT Drive
  • Overvoltage, Low-Line, and Overcurrent
    Protection Functions
  • Programmable Cable Compensation
  • SOIC-7 Package

Description

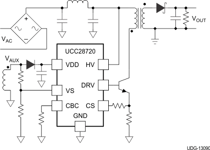
The UCC28720 flyback power supply controller provides isolated-output Constant-Voltage (CV) and Constant-Current (CC) output regulation without the use of an optical coupler. The devices process information from the primary power switch and an auxiliary flyback winding for precise control of output voltage and current.

An internal 700-V start-up switch, dynamically-controlled operating states and a tailored modulation profile support ultra-low standby power without sacrificing start-up time or output transient response.

Control algorithms in the UCC28720 allow operating efficiencies to meet or exceed applicable standards. The output drive interfaces to a bipolar transistor power switch. Discontinuous conduction mode (DCM) with valley switching reduces switching losses. Modulation of switching frequency and primary current peak amplitude (FM and AM) keeps the conversion efficiency high across the entire load and line ranges.

The controller has a maximum switching frequency of 80 kHz and always maintains control of the peak-primary current in the transformer. Protection features help keep primary and secondary component stresses in check. The UCC28720 allows compensation for voltage drop in the cable to be programmed with an external resistor.

The UCC28720 flyback power supply controller provides isolated-output Constant-Voltage (CV) and Constant-Current (CC) output regulation without the use of an optical coupler. The devices process information from the primary power switch and an auxiliary flyback winding for precise control of output voltage and current.

An internal 700-V start-up switch, dynamically-controlled operating states and a tailored modulation profile support ultra-low standby power without sacrificing start-up time or output transient response.

Control algorithms in the UCC28720 allow operating efficiencies to meet or exceed applicable standards. The output drive interfaces to a bipolar transistor power switch. Discontinuous conduction mode (DCM) with valley switching reduces switching losses. Modulation of switching frequency and primary current peak amplitude (FM and AM) keeps the conversion efficiency high across the entire load and line ranges.

The controller has a maximum switching frequency of 80 kHz and always maintains control of the peak-primary current in the transformer. Protection features help keep primary and secondary component stresses in check. The UCC28720 allows compensation for voltage drop in the cable to be programmed with an external resistor.

Subscribe to Welllinkchips !
Your Name
* Email
Submit a request