0
UCC27611
  • UCC27611
  • UCC27611

UCC27611

ACTIVE

4-A/6-A single-channel gate driver with 4-V UVLO and 5-V regulated output

Texas Instruments UCC27611 Product Info

1 April 2026 0

Parameters

Number of channels

1

Power switch

GaNFET, MOSFET

Peak output current (A)

6

Input supply voltage (min) (V)

4

Input supply voltage (max) (V)

18

Features

Regulated gate driver voltage, Split Output

Operating temperature range (°C)

-40 to 140

Rise time (ns)

9

Fall time (ns)

4

Propagation delay time (µs)

0.014

Input threshold

CMOS, TTL

Channel input logic

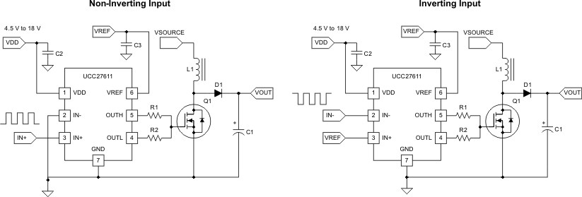
Inverting, Non-Inverting

Input negative voltage (V)

0

Rating

Catalog

Undervoltage lockout (typ) (V)

4

Driver configuration

Low Side

Package

WSON (DRV)-6-4 mm² 2 x 2

Features

  • Enhancement Mode Gallium Nitride FETs (eGANFETs)
  • 4-V to 18-V Single Supply Range VDD Range
  • Drive Voltage VREF Regulated to 5 V
  • 4-A Peak Source and 6-A Peak Sink Drive Current
  • 1-Ω and 0.35-Ω Pullup and Pulldown Resistance (Maximize High Slew-Rate dV and dt Immunity)
  • Split Output Configuration (Allows Turnon and Turnoff Optimization for Individual FETs)
  • Fast Propagation Delays (14-ns Typical)
  • Fast Rise and Fall Times (9-ns and 5-ns Typical)
  • TTL and CMOS Compatible Inputs (Independent of Supply Voltage Allow Easy Interface-to-Digital and Analog Controllers)
  • Dual-Input Design Offering Drive Flexibility (Both Inverting and Noninverting Configurations)
  • Output Held Low When Inputs Are Floating
  • VDD Under Voltage Lockout (UVLO)
  • Optimized Pinout Compatible With eGANFET Footprint for Easy Layout
  • 2.00 mm × 2.00 mm SON-6 Package With Exposed Thermal and Ground Pad, (Minimized Parasitic Inductances to Reduce Gate Ringing)
  • Operating Temperature Range of –40°C to 140°C
  • Enhancement Mode Gallium Nitride FETs (eGANFETs)
  • 4-V to 18-V Single Supply Range VDD Range
  • Drive Voltage VREF Regulated to 5 V
  • 4-A Peak Source and 6-A Peak Sink Drive Current
  • 1-Ω and 0.35-Ω Pullup and Pulldown Resistance (Maximize High Slew-Rate dV and dt Immunity)
  • Split Output Configuration (Allows Turnon and Turnoff Optimization for Individual FETs)
  • Fast Propagation Delays (14-ns Typical)
  • Fast Rise and Fall Times (9-ns and 5-ns Typical)
  • TTL and CMOS Compatible Inputs (Independent of Supply Voltage Allow Easy Interface-to-Digital and Analog Controllers)
  • Dual-Input Design Offering Drive Flexibility (Both Inverting and Noninverting Configurations)
  • Output Held Low When Inputs Are Floating
  • VDD Under Voltage Lockout (UVLO)
  • Optimized Pinout Compatible With eGANFET Footprint for Easy Layout
  • 2.00 mm × 2.00 mm SON-6 Package With Exposed Thermal and Ground Pad, (Minimized Parasitic Inductances to Reduce Gate Ringing)
  • Operating Temperature Range of –40°C to 140°C

Description

The UCC27611 is a single-channel, high-speed, gate driver optimized for 5-V drive, specifically addressing enhancement mode GaN FETs. The drive voltage VREF is precisely controlled by internal linear regulator to 5 V. The UCC27611 offers asymmetrical rail-to-rail peak current drive capability with 4-A source and 6-A sink. Split output configuration allows individual turnon and turnoff time optimization depending on FET. Package and pinout with minimum parasitic inductances reduce the rise and fall time and limit the ringing. Additionally, the short propagation delay with minimized tolerances and variations allows efficient operation at high frequencies. The 1-Ω and 0.35-Ω resistance boosts immunity to hard switching with high slew rate dV and dt.

The independence from VDD input signal thresholds ensure TTL and CMOS low-voltage logic compatibility. For safety reason, when the input pins are in a floating condition, the internal input pullup and pulldown resistors hold the output LOW. Internal circuitry on VREF pin provides an undervoltage lockout function that holds output LOW until VREF supply voltage is within operating range. UCC27611 is offered in a small 2.00 mm × 2.00 mm SON-6 package (DRV) with exposed thermal and ground pad that improves the package power-handling capability. The UCC27611 operates over wide temperature range from –40°C to 140°C.

The UCC27611 is a single-channel, high-speed, gate driver optimized for 5-V drive, specifically addressing enhancement mode GaN FETs. The drive voltage VREF is precisely controlled by internal linear regulator to 5 V. The UCC27611 offers asymmetrical rail-to-rail peak current drive capability with 4-A source and 6-A sink. Split output configuration allows individual turnon and turnoff time optimization depending on FET. Package and pinout with minimum parasitic inductances reduce the rise and fall time and limit the ringing. Additionally, the short propagation delay with minimized tolerances and variations allows efficient operation at high frequencies. The 1-Ω and 0.35-Ω resistance boosts immunity to hard switching with high slew rate dV and dt.

The independence from VDD input signal thresholds ensure TTL and CMOS low-voltage logic compatibility. For safety reason, when the input pins are in a floating condition, the internal input pullup and pulldown resistors hold the output LOW. Internal circuitry on VREF pin provides an undervoltage lockout function that holds output LOW until VREF supply voltage is within operating range. UCC27611 is offered in a small 2.00 mm × 2.00 mm SON-6 package (DRV) with exposed thermal and ground pad that improves the package power-handling capability. The UCC27611 operates over wide temperature range from –40°C to 140°C.

Subscribe to Welllinkchips !
Your Name
* Email
Submit a request