0
UCC27528-Q1
  • UCC27528-Q1
  • UCC27528-Q1

UCC27528-Q1

ACTIVE

Automotive 5-A/5-A dual-channel gate driver with 5-V UVLO and CMOS inputs

Texas Instruments UCC27528-Q1 Product Info

1 April 2026 0

Parameters

Number of channels

2

Power switch

GaNFET, IGBT, MOSFET

Peak output current (A)

5

Input supply voltage (min) (V)

4.5

Input supply voltage (max) (V)

18

Features

Negative Voltage Handling on Input

Operating temperature range (°C)

-40 to 140

Rise time (ns)

7

Fall time (ns)

6

Propagation delay time (µs)

0.017

Input threshold

CMOS

Channel input logic

Dual, Non-Inverting

Input negative voltage (V)

-5

Rating

Automotive

Undervoltage lockout (typ) (V)

4

Driver configuration

Dual, Non-Inverting

Package

SOIC (D)-8-29.4 mm² 4.9 x 6

Features

  • Qualified for Automotive Applications
  • AEC-Q100 Device Temperature Grade 1
  • Industry-Standard Pin Out
  • Two Independent Gate-Drive Channels
  • 5-A Peak Source and Sink Drive Current
  • CMOS Input Logic Threshold
    (Function of Supply Voltage on VDD Pins)
  • Hysteretic Logic Thresholds for High Noise
    Immunity
  • Independent Enable Function for Each Output
  • Inputs and Enable Pin Voltage Levels Not
    Restricted by VDD Pin Bias Supply Voltage
  • 4.5-V to 18-V Single Supply Range
  • Outputs Held Low During VDD UVLO (Ensures
    Glitch-Free Operation at Power Up and Power
    Down)
  • Fast Propagation Delays (17-ns Typical)
  • Fast Rise and Fall Times (7-ns and 6-ns Typical)
  • 1-ns Typical Delay Matching Between 2 Channels
  • Outputs Held in Low When Inputs Floating
  • SOIC-8 Package
  • Operating Temperature Range of –40°C to 140°C
  • –5-V Negative Voltage Handling Capability on
    Input Pins
  • Qualified for Automotive Applications
  • AEC-Q100 Device Temperature Grade 1
  • Industry-Standard Pin Out
  • Two Independent Gate-Drive Channels
  • 5-A Peak Source and Sink Drive Current
  • CMOS Input Logic Threshold
    (Function of Supply Voltage on VDD Pins)
  • Hysteretic Logic Thresholds for High Noise
    Immunity
  • Independent Enable Function for Each Output
  • Inputs and Enable Pin Voltage Levels Not
    Restricted by VDD Pin Bias Supply Voltage
  • 4.5-V to 18-V Single Supply Range
  • Outputs Held Low During VDD UVLO (Ensures
    Glitch-Free Operation at Power Up and Power
    Down)
  • Fast Propagation Delays (17-ns Typical)
  • Fast Rise and Fall Times (7-ns and 6-ns Typical)
  • 1-ns Typical Delay Matching Between 2 Channels
  • Outputs Held in Low When Inputs Floating
  • SOIC-8 Package
  • Operating Temperature Range of –40°C to 140°C
  • –5-V Negative Voltage Handling Capability on
    Input Pins

Description

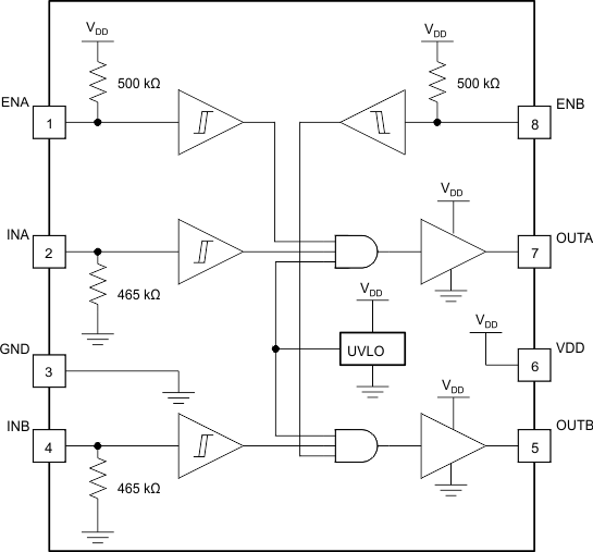
The UCC27528-Q1 device is a dual-channel, high-speed, low-side gate driver capable of effectively driving MOSFET and IGBT power switches. Using a design that inherently minimizes shoot-through current, the UCC27528-Q1 device can deliver high-peak current pulses of up to 5-A source and 5-A sink into capacitive loads along with rail-to-rail drive capability and extremely small propagation delay of 17 ns (typical). In addition, the drivers feature matched internal propagation delays between the two channels which are very well suited for applications requiring dual-gate drives with critical timing, such as synchronous rectifiers. The input pin thresholds are based on CMOS logic, which is a function of the VDD supply voltage. Wide hysteresis between the high and low thresholds offers excellent noise immunity. The enable pins are based on TTL and CMOS compatible logic, independent of the VDD supply voltage.

The UCC27528-Q1 device is a dual noninverting driver. Internal pullup and pulldown resistors on the input pins of the UCC27528-Q1 device ensure that outputs are held low when input pins are in floating condition. The UCC27528-Q1 device features enable pins (ENA and ENB) for better control of the operation of the driver applications. The pins are internally pulled up to the VDD supply for active-high logic and can be left open for standard operation.

The UCC27528-Q1 device is a dual-channel, high-speed, low-side gate driver capable of effectively driving MOSFET and IGBT power switches. Using a design that inherently minimizes shoot-through current, the UCC27528-Q1 device can deliver high-peak current pulses of up to 5-A source and 5-A sink into capacitive loads along with rail-to-rail drive capability and extremely small propagation delay of 17 ns (typical). In addition, the drivers feature matched internal propagation delays between the two channels which are very well suited for applications requiring dual-gate drives with critical timing, such as synchronous rectifiers. The input pin thresholds are based on CMOS logic, which is a function of the VDD supply voltage. Wide hysteresis between the high and low thresholds offers excellent noise immunity. The enable pins are based on TTL and CMOS compatible logic, independent of the VDD supply voltage.

The UCC27528-Q1 device is a dual noninverting driver. Internal pullup and pulldown resistors on the input pins of the UCC27528-Q1 device ensure that outputs are held low when input pins are in floating condition. The UCC27528-Q1 device features enable pins (ENA and ENB) for better control of the operation of the driver applications. The pins are internally pulled up to the VDD supply for active-high logic and can be left open for standard operation.

Subscribe to Welllinkchips !
Your Name
* Email
Submit a request