0
TUSB1046A-DCI
  • TUSB1046A-DCI
  • TUSB1046A-DCI
  • TUSB1046A-DCI

TUSB1046A-DCI

ACTIVE

USB Type-C™ DP ALT Mode 10-Gbps linear redriver crosspoint switch for source side

Texas Instruments TUSB1046A-DCI Product Info

1 April 2026 0

Parameters

Function

Type-C

Type

Active mux

Rating

Catalog

Data role

DFP

Alternate mode

Yes

External power-path control

No

USB speed (Mbps)

10000

Operating temperature range (°C)

-40 to 85

Package

WQFN (RNQ)-40-24 mm² 6 x 4

Features

  • USB Type-C™ crosspoint switch supporting
    • USB 3.1 SSP + 2 DisplayPort lanes
    • 4 DisplayPort™ lanes
  • USB 3.1 Gen 1/Gen 2 up to 10 Gbps
  • DisplayPort 1.4 up to 8.1 Gbps (HBR3)
  • VESA® DisplayPort alt mode DFP redriving crosspoint switch supporting c, d, e and f configurations
  • Ultra-low-power architecture
  • Linear redriver with up to 14 dB equalization
  • Transparent to DisplayPort link training
  • Automatic LFPS de-emphasis control to meet USB 3.1 certification requirements
  • Configuration through GPIO or I2C
  • Intel proprietary DCI capability on USB Type-C for closed chassis debugging
  • Hot-plug capable
  • Industrial temperature range: –40ºC to 85ºC (TUSB1046AI-DCI)
  • Commercial temperature range: 0ºC to 70ºC (TUSB1046-DCI)
  • 4 mm x 6 mm, 0.4 mm pitch WQFN package
  • USB Type-C™ crosspoint switch supporting
    • USB 3.1 SSP + 2 DisplayPort lanes
    • 4 DisplayPort™ lanes
  • USB 3.1 Gen 1/Gen 2 up to 10 Gbps
  • DisplayPort 1.4 up to 8.1 Gbps (HBR3)
  • VESA® DisplayPort alt mode DFP redriving crosspoint switch supporting c, d, e and f configurations
  • Ultra-low-power architecture
  • Linear redriver with up to 14 dB equalization
  • Transparent to DisplayPort link training
  • Automatic LFPS de-emphasis control to meet USB 3.1 certification requirements
  • Configuration through GPIO or I2C
  • Intel proprietary DCI capability on USB Type-C for closed chassis debugging
  • Hot-plug capable
  • Industrial temperature range: –40ºC to 85ºC (TUSB1046AI-DCI)
  • Commercial temperature range: 0ºC to 70ºC (TUSB1046-DCI)
  • 4 mm x 6 mm, 0.4 mm pitch WQFN package

Description

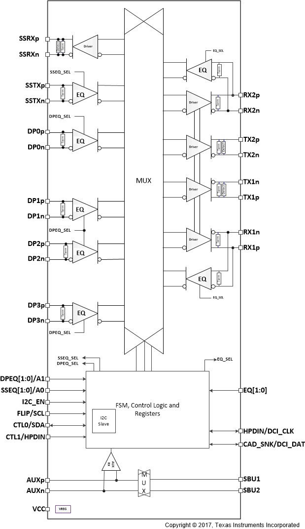
The TUSB1046A-DCI is a VESA USB Type-C™ Alt Mode redriving switch supporting USB 3.1 data rates up to 10 Gbps and DisplayPort 1.4 up to 8.1 Gbps for downstream facing port (Host). The device is used for configurations C, D, E, and F from the VESA DisplayPort Alt Mode on USB Type-C Standard Version 1.1. This protocol-agnostic linear redriver is also capable of supporting other USB Type-C Alt Mode interfaces.

The TUSB1046A-DCI provides several levels of receive linear equalization to compensate for inter-symbol interference (ISI) due to cable and board trace loss. The device operates on a single 3.3-V supply and comes in a commercial temperature range and industrial temperature range.

The TUSB1046A-DCI is a VESA USB Type-C™ Alt Mode redriving switch supporting USB 3.1 data rates up to 10 Gbps and DisplayPort 1.4 up to 8.1 Gbps for downstream facing port (Host). The device is used for configurations C, D, E, and F from the VESA DisplayPort Alt Mode on USB Type-C Standard Version 1.1. This protocol-agnostic linear redriver is also capable of supporting other USB Type-C Alt Mode interfaces.

The TUSB1046A-DCI provides several levels of receive linear equalization to compensate for inter-symbol interference (ISI) due to cable and board trace loss. The device operates on a single 3.3-V supply and comes in a commercial temperature range and industrial temperature range.

Subscribe to Welllinkchips !
Your Name
* Email
Submit a request