0
TPSM843820E
  • TPSM843820E
  • TPSM843820E

TPSM843820E

ACTIVE

4V to 18V input, 8A synchronous SWIFT™ step-down power module with extended temperature

Texas Instruments TPSM843820E Product Info

1 April 2026 0

Parameters

Rating

Catalog

Topology

Buck, Synchronous Buck

Iout (max) (A)

8

Vin (max) (V)

18

Vin (min) (V)

4

Vout (max) (V)

1.8

Vout (min) (V)

0.5

Features

Adjustable current limit, Adjustable soft start, Enable, Forced PWM, Frequency synchronization, Overcurrent protection, Power good, Pre-bias startup, Synchronous rectification, UVLO adjustable

EMI features

Low parasitic Hotrod packaging

Operating temperature range (°C)

-55 to 125

Type

Module

Duty cycle (max) (%)

94

Control mode

ACM/AECM

Switching frequency (min) (kHz)

500

Switching frequency (max) (kHz)

2200

Package

uSIP (SIT)-15-12.25 mm² 3.5 x 3.5

Features

  • Fixed-frequency, internally-compensated Advanced Current Mode (ACM) control
  • Small form factor 3.5mm × 3.5mm × 1.6mm, 15-pin DFM package MicroSiP™ power module
  • High-efficiency, integrated 25mΩ and 6.5mΩ MOSFETs, inductor and basic passives
  • 4V to 18V input voltage range
  • 0.5V to 1.8V output voltage range
  • Three selectable PWM ramp options to optimize the control loop performance
  • Five selectable switching frequencies: 500kHz, 750kHz, 1MHz, 1.5MHz, and 2.2MHz
  • Synchronizable to an external clock
  • 0.5V, ±0.5% voltage reference accuracy over full temperature range
  • Selectable soft-start times: 0.5ms, 1ms, 2ms, and 4ms
  • Monotonic start-up into prebiased outputs
  • Selectable current limits to support lower current operation
  • Enable with adjustable input undervoltage lockout
  • Power-good output monitor
  • Output overvoltage, output undervoltage, input undervoltage, overcurrent, and overtemperature protection
  • Pin-to-pin compatible with 3A - TPSM843320E6A - TPSM843620E
  • – 55°C to 125°C operating junction temperature
  • Fixed-frequency, internally-compensated Advanced Current Mode (ACM) control
  • Small form factor 3.5mm × 3.5mm × 1.6mm, 15-pin DFM package MicroSiP™ power module
  • High-efficiency, integrated 25mΩ and 6.5mΩ MOSFETs, inductor and basic passives
  • 4V to 18V input voltage range
  • 0.5V to 1.8V output voltage range
  • Three selectable PWM ramp options to optimize the control loop performance
  • Five selectable switching frequencies: 500kHz, 750kHz, 1MHz, 1.5MHz, and 2.2MHz
  • Synchronizable to an external clock
  • 0.5V, ±0.5% voltage reference accuracy over full temperature range
  • Selectable soft-start times: 0.5ms, 1ms, 2ms, and 4ms
  • Monotonic start-up into prebiased outputs
  • Selectable current limits to support lower current operation
  • Enable with adjustable input undervoltage lockout
  • Power-good output monitor
  • Output overvoltage, output undervoltage, input undervoltage, overcurrent, and overtemperature protection
  • Pin-to-pin compatible with 3A - TPSM843320E6A - TPSM843620E
  • – 55°C to 125°C operating junction temperature

Description

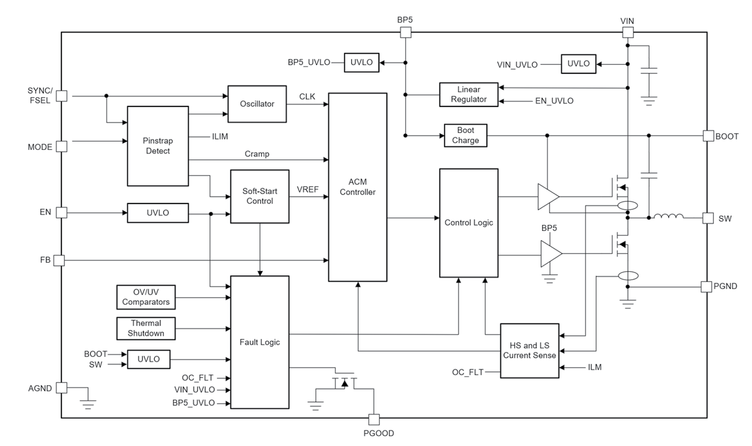
TPSM843820E is a highly efficient, small, and flexible synchronous step-down DC-DC converter in a MicroSiP power module package that is easy to use. The module operates up to 18V input with fixed-frequencies that are resistor adjustable by system designer. The embedded IC is internally compensated which reduces external components and design size. The integrated high-frequency capacitor reduces the transient peak at switching node.

The TPSM843820E module employs an internally compensated, fixed-frequency advanced current mode control. The device is capable of providing high efficiency while running at a switching frequency up to 2.2MHz. The fixed frequency controller can operate from 500kHz to 2.2MHz and can be synchronized to an external clock using the SYNC pin. Additional features include a high accuracy voltage reference, selectable soft-start times, monotonic start-up into prebiased outputs, selectable current limits, adjustable UVLO through the EN pin, and a full suite of fault protections.

TPSM843820E is a highly efficient, small, and flexible synchronous step-down DC-DC converter in a MicroSiP power module package that is easy to use. The module operates up to 18V input with fixed-frequencies that are resistor adjustable by system designer. The embedded IC is internally compensated which reduces external components and design size. The integrated high-frequency capacitor reduces the transient peak at switching node.

The TPSM843820E module employs an internally compensated, fixed-frequency advanced current mode control. The device is capable of providing high efficiency while running at a switching frequency up to 2.2MHz. The fixed frequency controller can operate from 500kHz to 2.2MHz and can be synchronized to an external clock using the SYNC pin. Additional features include a high accuracy voltage reference, selectable soft-start times, monotonic start-up into prebiased outputs, selectable current limits, adjustable UVLO through the EN pin, and a full suite of fault protections.

Subscribe to Welllinkchips !
Your Name
* Email
Submit a request