0
TPSM82823
  • TPSM82823
  • TPSM82823

TPSM82823

ACTIVE

5.5-V input, 3-A step-down module with integrated inductor in 2.0-mm × 2.5-mm × 1.1-mm uSiP package

Texas Instruments TPSM82823 Product Info

1 April 2026 0

Parameters

Rating

Catalog

Topology

Buck, Step-Down Converter, Synchronous Buck

Iout (max) (A)

3

Vin (max) (V)

5.5

Vin (min) (V)

2.4

Vout (max) (V)

4

Vout (min) (V)

0.6

Features

EMI Tested, Enable, Light Load Efficiency, Output discharge, Power good

Operating temperature range (°C)

-40 to 125

Type

Converter, Converter (Integrated Switch), DC/DC converter, Module

Duty cycle (max) (%)

100

Control mode

COT, Constant on-time (COT), DCS-Control

Switching frequency (min) (kHz)

4000

Switching frequency (max) (kHz)

4000

Package

USIP (SIL)-10-See data sheet

Features

  • 1.1-mm profile MicroSiP™ power module

  • CISPR 11 class B compliant
  • Up to 95% efficiency
  • 2.4-V to 5.5-V input voltage range
  • 0.6-V to 4-V adjustable output voltage
  • Fixed output voltages available: 1.2-V, 1.8-V, 2.5-V and 3.3-V
  • 4-µA operating quiescent current
  • DCS-control topology
  • Power save mode option available for light load efficiency
  • Forced-PWM option available for CCM operation

  • 100% duty cycle for lowest dropout
  • Hiccup short circuit protection
  • Output discharge
  • Power good output with window comparator
  • Integrated soft start-up
  • Overtemperature protection
  • PSPICE models available for: TPSM82821, TPSM82822 and TPSM82823
  • 2.0-mm × 2.5-mm × 1.1-mm 10-pin µSiL package
  • 12 mm2 total solution size (for the fixed output voltage versions)
  • 1.1-mm profile MicroSiP™ power module

  • CISPR 11 class B compliant
  • Up to 95% efficiency
  • 2.4-V to 5.5-V input voltage range
  • 0.6-V to 4-V adjustable output voltage
  • Fixed output voltages available: 1.2-V, 1.8-V, 2.5-V and 3.3-V
  • 4-µA operating quiescent current
  • DCS-control topology
  • Power save mode option available for light load efficiency
  • Forced-PWM option available for CCM operation

  • 100% duty cycle for lowest dropout
  • Hiccup short circuit protection
  • Output discharge
  • Power good output with window comparator
  • Integrated soft start-up
  • Overtemperature protection
  • PSPICE models available for: TPSM82821, TPSM82822 and TPSM82823
  • 2.0-mm × 2.5-mm × 1.1-mm 10-pin µSiL package
  • 12 mm2 total solution size (for the fixed output voltage versions)

Description

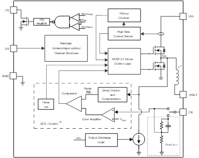
The TPSM8282x device family consists of a 1-A, 2-A, and 3-A step-down converter MicroSiP™ power modules optimized for small solution size and high efficiency.

The power modules integrate a synchronous step-down converter and an inductor to simplify design, reduce external components and save PCB area. The TPSM8282x is available in two flavors. The first includes an automatically entered power save mode to maintain high efficiency down to very light loads for extending the system battery run-time. The second version, the TPSM8282xA, runs in forced-PWM maintaining a continuous conduction mode at all currents to minimize the output ripple. In PWM mode the converter operates with a nominal switching frequency of 4MHz.

In power save mode, the device operates with typically 4-µA quiescent current. Using the DCS-Control topology, the device achieves excellent load transient performance and accurate output voltage regulation. The EN and PG pins, which support sequencing configurations, bring a flexible system design. An integrated soft start-up reduces the inrush current required from the input supply. Overtemperature protection and hiccup short circuit protection deliver a robust and reliable solution.

The TPSM8282x device family consists of a 1-A, 2-A, and 3-A step-down converter MicroSiP™ power modules optimized for small solution size and high efficiency.

The power modules integrate a synchronous step-down converter and an inductor to simplify design, reduce external components and save PCB area. The TPSM8282x is available in two flavors. The first includes an automatically entered power save mode to maintain high efficiency down to very light loads for extending the system battery run-time. The second version, the TPSM8282xA, runs in forced-PWM maintaining a continuous conduction mode at all currents to minimize the output ripple. In PWM mode the converter operates with a nominal switching frequency of 4MHz.

In power save mode, the device operates with typically 4-µA quiescent current. Using the DCS-Control topology, the device achieves excellent load transient performance and accurate output voltage regulation. The EN and PG pins, which support sequencing configurations, bring a flexible system design. An integrated soft start-up reduces the inrush current required from the input supply. Overtemperature protection and hiccup short circuit protection deliver a robust and reliable solution.

Subscribe to Welllinkchips !
Your Name
* Email
Submit a request