0
TPS65631W
  • TPS65631W
  • TPS65631W

TPS65631W

ACTIVE

+4.6V / -1.4 to -4.4V Dual Output 200mA AMOLED Display Pwr Supply

Texas Instruments TPS65631W Product Info

1 April 2026 1

Parameters

Display type

AMOLED

IC integration

AMOLED bias

Vin (min) (V)

2.9

Vin (max) (V)

4.4

Applications

7 inches or less

Level shifter/scan driver (Ch)

0

V_POS (min) (V)

4.6

V_POS (max) (V)

4.6

V_NEG (min) (V)

-4.4

V_NEG (max) (V)

-1.4

Features

Digital control interface

Topology

Boost, Buck-Boost

Rating

Catalog

Operating temperature range (°C)

-40 to 85

Package

WSON (DSK)-10-6.25 mm² 2.5 x 2.5

Features

  • 2.9-V to 4.5-V Input Voltage Range
  • Fixed 4.6-V Positive Output Voltage
  • 0.5% VPOS Accuracy from 25ºC to 85ºC
  • Separate VPOS Output Sense Pin
  • Negative Output Voltage Digitally Programmable from –1.4 V to –4.4 V (–4 V Default)
  • Output Currents up to 200 mA Supported
  • Excellent Line Transient Regulation
  • Outputs High Impedance During Shut Down
  • Short-Circuit Protection
  • Thermal Shutdown
  • Available in 2.5-mm × 2.5-mm, 10-Pin QFN Package
  • 2.9-V to 4.5-V Input Voltage Range
  • Fixed 4.6-V Positive Output Voltage
  • 0.5% VPOS Accuracy from 25ºC to 85ºC
  • Separate VPOS Output Sense Pin
  • Negative Output Voltage Digitally Programmable from –1.4 V to –4.4 V (–4 V Default)
  • Output Currents up to 200 mA Supported
  • Excellent Line Transient Regulation
  • Outputs High Impedance During Shut Down
  • Short-Circuit Protection
  • Thermal Shutdown
  • Available in 2.5-mm × 2.5-mm, 10-Pin QFN Package

Description

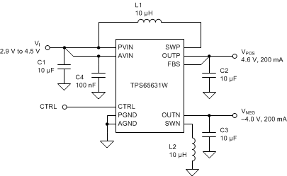
The TPS65631W is designed to drive AMOLED (Active Matrix Organic Light Emitting Diode) displays requiring positive and negative supply rails. The device integrates a boost converter for VPOS and an inverting buck boost converter for VNEG and is suitable for battery-operated products. The digital control pin (CTRL) allows programming the negative output voltage in digital steps. The TPS65631W uses a novel technology enabling excellent line transient performance.

The TPS65631W is designed to drive AMOLED (Active Matrix Organic Light Emitting Diode) displays requiring positive and negative supply rails. The device integrates a boost converter for VPOS and an inverting buck boost converter for VNEG and is suitable for battery-operated products. The digital control pin (CTRL) allows programming the negative output voltage in digital steps. The TPS65631W uses a novel technology enabling excellent line transient performance.

Subscribe to Welllinkchips !
Your Name
* Email
Submit a request